Texas Instruments LM5166同步降压转换器
Texas Instruments LM5166同步降压转换器是一款紧凑型、易于使用的3V至65V超低IQ同步降压转换器,可在宽输入电压和负载电流范围内保持高效率。该器件集成有高侧和低侧功率金属氧化物半导体场效应晶体管(MOSFET),可提供高达500mA的输出电流,输出电压有固定式(3.3V或5V)和可调节式两种可供选择。该转换器设计旨在简化实现方案,同时优化目标应用的性能。脉频调制 (PFM) 模式可确保在轻负载条件下获得最优效率,恒定导通时间 (COT) 控制可实现近似恒定的工作频率。这两种控制方案都不需要环路补偿,同时还能够针对较高的降压转换比实现出色的线路和负载瞬态响应以及短暂的脉宽调制 (PWM) 导通时间。特性
- 3V至65V的宽输入电压范围
- 9.7µA 无负载静态电流
- -40°C 至 150°C 结温范围
- 符合 EN55022 和 CISPR 22 电磁干扰 (EMI) 标准
- 集成式 1Ω PFET 降压开关
- 支持 100% 占空比,可实现低压降
- 集成式 0.5Ω NFET 同步整流器
- 无需使用外部肖特基二极管
- 支持可编程峰值电流限制
- 500mA、300mA 或 200mA 负载
- 固定式(5V、3.3V)或可调节式VOUT选项
- 两个可选控制选项
- COT 可实现近似恒定频率
- PFM 可实现最高效率
- 1.223V ±1.2% 内部电压基准
- 高达 600kHz 的开关频率
- 900µs 内部或外部可调软启动
- 二极管仿真以及用于在轻负载时确保超高效率的脉冲跳跃
- 无环路补偿或引导组件
- 带滞后功能的精密使能/输入欠压锁定(UVLO)
- 开漏电源正常指示器
- 热关断保护与迟滞
- 与 LM5165 引脚对引脚兼容
- 10引脚3mm × 3mm VSON封装
应用
- 工业控制系统
- 高电压 LDO 替代品
- 低功耗偏置电源
- 汽车和电池供电应用
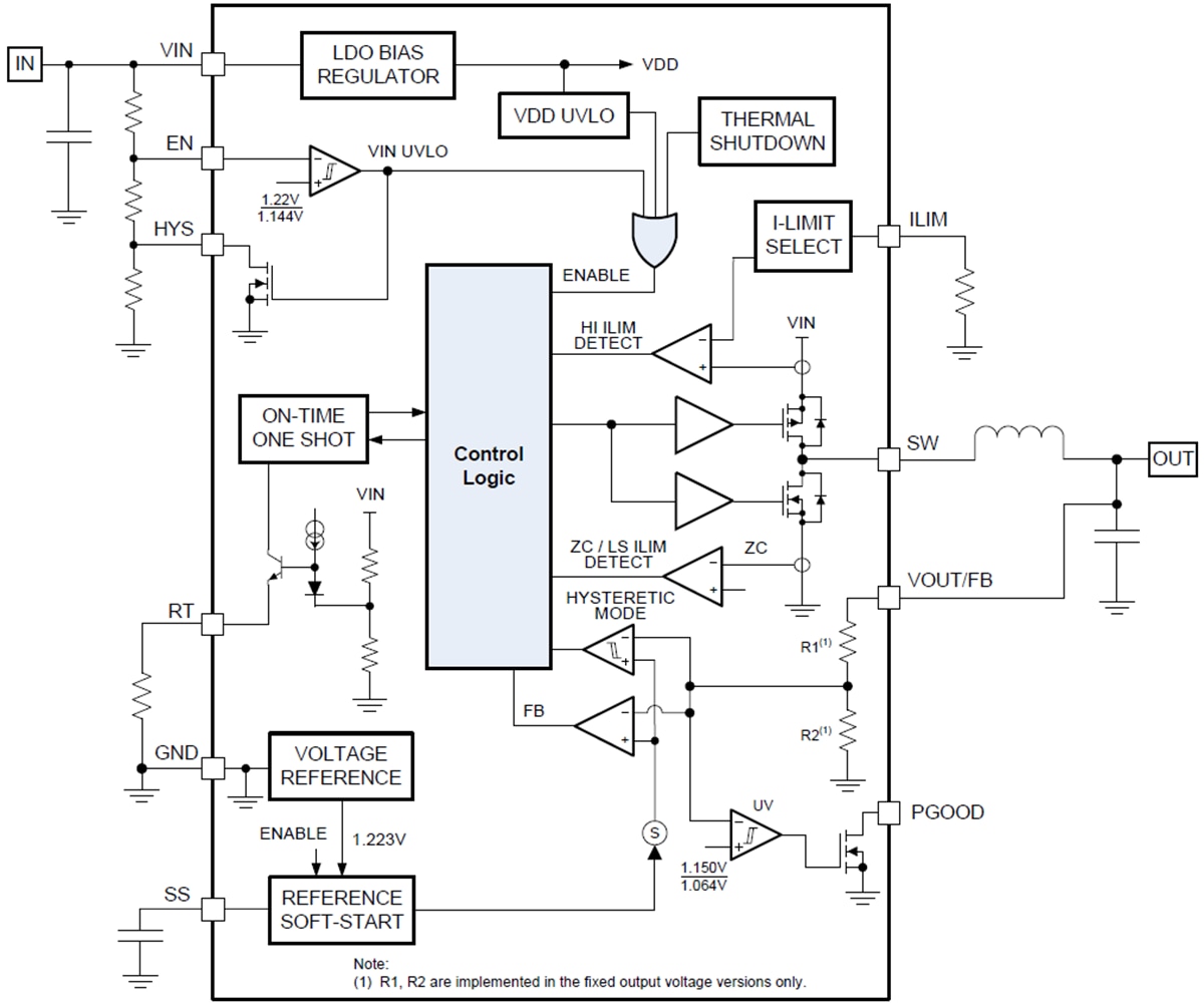
功能框图
发布日期: 2017-02-07
| 更新日期: 2022-03-23
