凭借集成式高侧和低侧功率MOSFET,LM5169/LM5169-Q1可提供高达0.65A的输出电流,Texas Instruments LM5168/LM5168-Q1可提供高达0.3A的输出电流。恒定导通时间 (COT) 控制架构提供了近乎恒定的切换频率,以及出色的负载和线路瞬时响应。LM516x/LM516x-Q1可在FPWM或自动模式下工作。FPWM模式在整个负载范围内提供强制CCM运行,支持隔离式Fly-Buck运行。自动模式支持超低IQ 和二极管仿真模式运行,从而提高轻负载效率。LM516x-Q1设备符合汽车应用类AEC-Q100认证。
特性
- 专为在严苛的应用中实现可靠性而设计
- 6 V 至 120 V 的宽输入电压范围
- -40 °C至+150 °C结温范围
- 固定3 ms内部软启动定时器
- 峰值和谷值限流保护
- 输入UVLO和热关断保护
- 适用于可扩展的工业电源和电池组
- 最短导通和关断时间:50ns
- 可调开关频率:高达1MHz
- 二极管仿真,提高轻负载时的效率
- 自动模式,具有低静态电流 (<10 µA)
- FPWM模式支持fly-buck功能
- 3µA关断静态电流
- 与LM5164、LM5163、LM5017和LM34927引脚对引脚兼容
- 集成度高,减小了解决方案尺寸并降低了成本
- COT模式控制架构
- 集成1.9ΩNFET降压开关
- 集成0.71 ΩNFET同步整流器
- 1.2V内部电压基准
- 无环路补偿元件
- 内部VCC 偏置稳压器和自举二极管
- 开漏电源正常指示器
- 8引脚SOIC封装,带PowerPAD
应用
- 通信 – 砖形电源模块
- 工业电池包 (≥ 10S)
- 电池组 – 电动自行车/电动踏板车/LEV
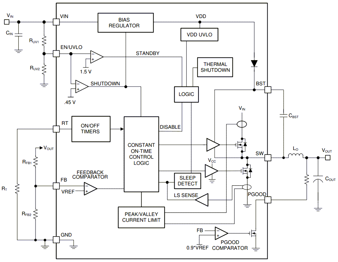
功能框图
发布日期: 2022-04-05
| 更新日期: 2025-04-09

