LM5171控制器内置3.5V 1%基准电压、5A峰值半桥栅极驱动器、可编程软启动定时器和可编程逐周期峰值电流限制功能。该控制器适用于具有电池测试系统 (BTS)、超级电容器或电池备用电源转换器,以及可堆叠高功率降压或升压应用。
特性
- 符合汽车应用类AEC-Q100标准
- 设备温度等级1:–40°C至+125°C环境工作温度范围
- 设备HBM ESD分类等级2
- 设备CDM ESD分类等级C4B
- 高压 (HV) 端口和低压 (LV) 端口的最大额定电压分别为85V和80V
- 双向电流调节精度:1%(典型值)
- 通道电流监测精度:1%(典型值)
- 可编程或自适应死区时间控制
- 可选择与外部时钟同步的可编程振荡器,频率高达1MHz
- I2C接口用于监测和诊断
- 独立通道使能控制引脚
- 集成电流和电压环路控制
- 内置3.5V 1%基准电压
- 集成5V 10mA偏置电源
5V峰值半桥栅极驱动器 - 可编程逐周期峰值电流限制
- 过热关断
- 动态可选二极管仿真和强制PWM工作模式
- 可编程软启动定时器
- 支持多相和独立通道运行
- 支持紧急关断闩锁
应用
- 电池测试系统(BTS)
- 超级电容或备用电池电源转换器
- 可堆叠大功率降压或升压器件
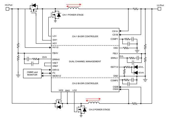
简化的应用电路图
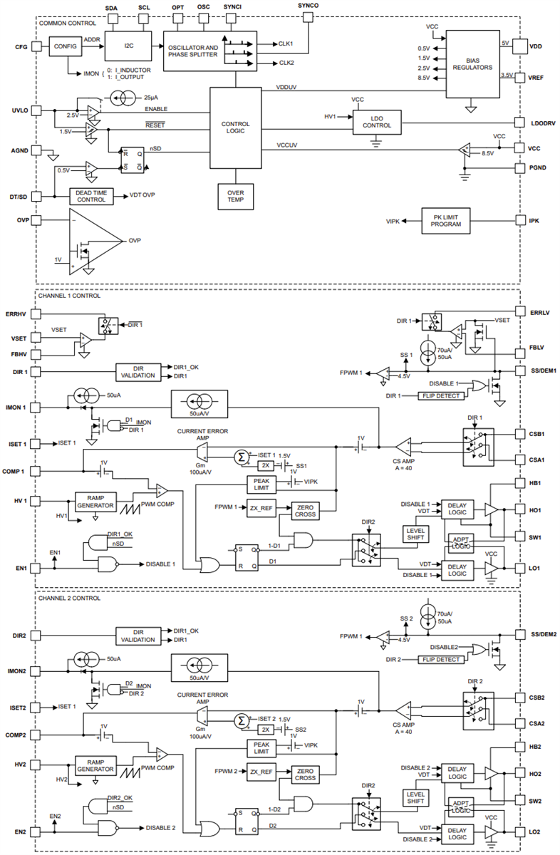
方框图
发布日期: 2024-07-22
| 更新日期: 2026-01-06

