Texas Instruments LM51770x/LM51770x-Q1降压-升压控制器
无论输入电压是高于、等于还是低于调节后的输出电压,Texas Instruments LM51770x/LM51770x-Q1四开关降压-升压控制器均可提供稳定的输出电压。该控制器具有3.5V至78V的宽输入电压范围、3.3V至78V的输出电压范围、3μA的低关断电流和60μA的低工作电流。在省电模式下,LM51770控制器支持在整个输出电流范围内实现高达95%的出色效率。在降压、升压和降压-升压操作期间固定开关频率。LM51770控制器包括外部时钟同步、PWM或模拟输入信号的动态输出电压跟踪,以及两个具有自动选择功能的集成式高压电源LDO。典型应用包括工业PC、医疗电源、以太网供电、太阳能和非隔离式DC/DC转换器。LM51770x/LM51770x-Q1控制器集成了一个集成式可选平均电流监测器,可监测或限制输入/输出电流。保护功能包括可调节的欠压、断续过流保护和短路保护。LM51770控制器采用9.7mm x 4.4mm DCP038封装。
TI LM51770x-Q1控制器符合汽车应用类AEC-Q100标准。
特性
- 宽输入电压范围(3.5V至78V,绝对最大值为85V),V(BIAS)>3.5 V时,最小值为2.8V
- 输出电压:3.3 V至78 V
- 低关断IQ:3μA
- 低工作IQ:60μA
- 反向电流限制精度为3%,可精确控制充电电流
- 平均输入和输出电流监控器或限制器
- 对PWM或模拟输入信号进行输出电压动态跟踪
- 可选的省电模式 (PSM) 可实现高轻负载效率
- 符合汽车应用类AEC-Q100标准
- 测试温度等级1:–40°C至+150°C
- 两个集成式高压电源LDO,支持自动选择
- 在所有工作模式下(升压、降压-升压和降压)频率固定:
- 可选的强制PWM模式
- 切换频率高达1.8MHz,可实现小型解决方案和元器件尺寸
- 外部时钟同步
- 可选扩频操作
- 可调欠压保护
- 断续模式过流和短路保护
应用
- 非隔离式直流/直流电源(商用直流/直流、远程无线电单元和电机驱动控制)
- 备用电源系统(电池备用和消防安全)
- 工业计算机/单板计算机
- 医用PSU(氧气集中器)
- 以太网供电(路由器)
- 太阳能(太阳能充电控制器)
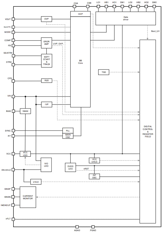
功能框图
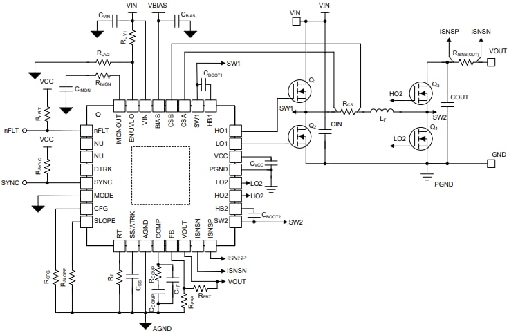
简化原理图
发布日期: 2025-01-22
| 更新日期: 2026-01-09
