Texas Instruments LM5185/LM5185-Q1 PSR反激式控制器
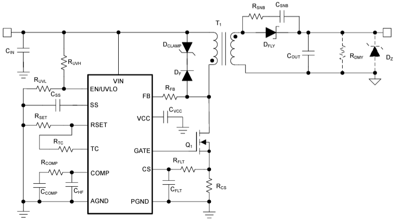
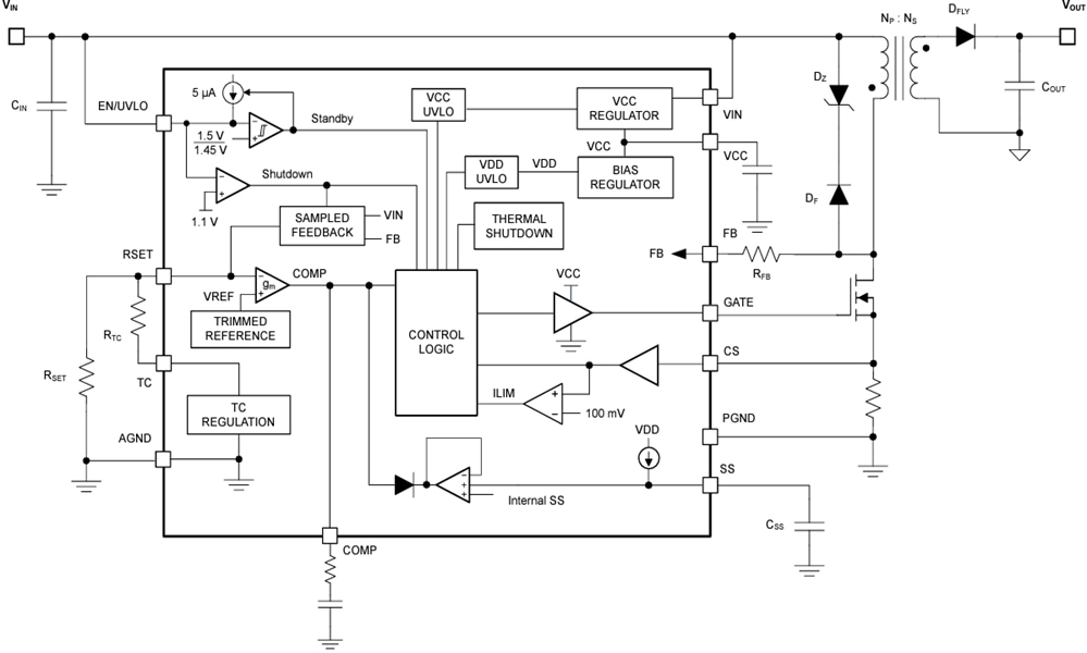
Texas Instruments LM5185/LM5185-Q1初级侧调节(PSR)反激式控制器是一款100VIN DC/DC控制器,具有低IQ 和低EMI。该控制器配有PSR,在4.5V至100V的宽输入电压范围内具有高效率。LM5185-Q1反激式控制器高度集成,从而实现简单、可靠和高密度的设计,仅需一个变压器跨越隔离栅。边界导通模式(BCM)开关可实现紧凑的磁性设计以及优于±1.5%的负载和线路调节性能。LM5185/LM5185-Q1控制器包括一个集成式高电流MOSFET栅极驱动器,可将功率范围从小于1W扩展至大于50W。典型应用包括HVAC压缩机、室内加热器模块、用于工业和电信系统的通用隔离偏置电源轨以及通用IGBT、MOSFET、GaN和SiC栅极驱动器。LM5185/LM5185-Q1控制器还具有内部固定或外部可编程软启动、可选外部VCC 、具有分流电流感应的峰值电流模式控制以及断续模式过载保护。该控制器采用14引脚5mm×4.4mm热增强型HTSSOP封装,引脚间距为0.65mm。LM5185-Q1器件符合AEC-Q100标准,适用于汽车应用。
特性
- 支持功能安全
- 可提供文档,协助功能安全系统设计
- 4.5V至100V的宽输入电压范围
- 功率范围从小于1W扩展至大于50W
- 稳健的PSR反激式设计,适用于可靠耐用的应用
- 稳定可靠的设计,只有一个变压器穿过隔离层
- 总输出调节精度:±1.5%
- 可选VOUT 温度补偿
- 输入UVLO和热关断保护
- 打嗝模式过流故障保护
- 14引脚HTSSOP封装,HV-LV引脚间距为0.9mm
- -40 °C至150 °C结温范围
- 集成减少了设计尺寸和成本
- 无需光耦合器或变压器辅助绕组即可进行VOUT 稳压
- 具有2A峰值灌电流和1A峰值拉电流的大电流功率MOSFET栅极驱动器
- 高效率和出色的工作IQ
- 重负载情况下,可在边界导通模式(BCM)下实现准谐振开关
- 外部VCC 选项可提高效率
- 高轻负载效率,低IQ(使用外部VCC时,典型值为25µA)
- 具有单输出和多输出实施方案
- 超低传导和辐射EMI签名
- 软开关避免二极管反向恢复
- 专为CISPR 25 EMI要求而设计
应用
- 汽车HEV/EV动力传动系统:
- 车载充电器
- 牵引逆变器:IGBT和SiC栅极驱动器
- Sub-AM频段汽车车身电子设备:
- 暖通空调压缩机
- 内部加热器模块
- 电池管理系统 (BMS)
- 适用于工业和电信系统的通用隔离偏置电源轨
- 通用IGBT、MOSFET、GaN和SiC栅极驱动器
功能框图
原理图
数据手册
发布日期: 2024-01-05
| 更新日期: 2024-02-14
