Texas Instruments LM5190/Q1汽车用同步降压控制器
Texas Instruments LM5190/LM5190-Q1汽车用同步降压控制器具有恒定电流恒定电压(CC-CV)调节和5V至80V宽输入电压工作范围。这些超低IQ 同步降压DC/DC控制器采用峰值电流模式控制架构,可实现轻松环路补偿、出色的负载和线路调节,以及快速瞬态响应。集成CC-CV运行可实现CC和CV模式之间的无缝转换,以及电压和电流的高调节精度。CC-CV运行可有效降低需要平均输出电流控制应用的物料清单(BOM)数量和成本。Texas Instruments LM5190/LM5190-Q1汽车用同步降压控制器采用3.5mmx4.5mm、散热增强型19引脚VQFN封装,具有可湿性侧翼引脚,有助于制造过程中的光学检测。应用包括超级电容器能量备份、USB供电、电动工具和太阳能。特性
- 符合汽车应用类AEC-Q100标准
- 环境工作温度范围:-40 °C至+125 °C
- 宽输入电压范围:5V至80V
- 可调输出电压:0.8V至80V,或固定输出:5V或12V
- CC-CV运行
- ±4.5%电流调节精度(LM5190-Q1)
- ±1%电压调节精度(LM5190-Q1)
- ±3%电流调节精度(LM5190)
- ±1%电压调节精度(LM5190)
- 电流监控和恒流特性
- 与输出电流成正比的模拟电压(IMON)
- 可编程平均输出电流限制(ILIM)
- 动态平均输出电流限制(ISET)
- 关断模式IQ :2.3µA(典型值);睡眠模式IQ :15µA(典型值)
- 标准级MOSFET驱动器
- 电源良好输出电压状态指示灯(PGOOD)
- 可编程开关频率:100kHz至2.2MHz
- 可选外部时钟同步
- 可选双随机扩频 (DRSS),可提高低频段和高频段的EMI性能
- 内部斜率补偿和内部自举二极管
- 双输入VCC稳压器,可降低功耗(偏置)
- 3.5mmx4.5mm、热增强型19引脚VQFN封装,带可湿性侧翼引脚
应用
- 超级电容器能量备份
- USB供电
- 电动自行车
- 电动工具
- 服务器电池备用单元(BBU)
- 储能系统和太阳能
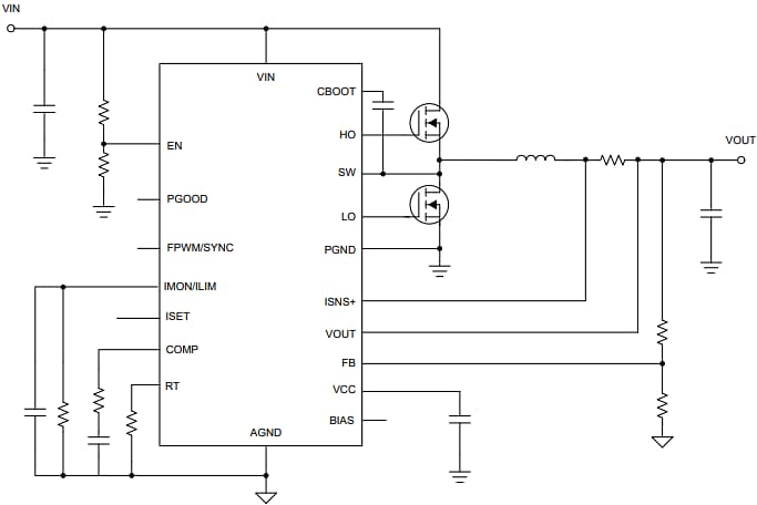
典型应用原理图
其他资源
发布日期: 2024-10-16
| 更新日期: 2025-05-06
