Texas Instruments LM57EVM评估模块

Texas Instruments LM57EVM评估模块可让设计人员评估LM57电阻可编程温度开关/模拟温度传感器的运行情况和性能。该评估模块包含一个LM57传感器。它预装有LLP-8 LM57DISD-10,并具有LM57的10C迟滞。借助接头连接器,用户可拔出全部封装引脚,以便于表征和测试。

特性

  • 借助8引脚接头,用户可以拔出全部封装引脚,以便于表征和测试
  • 简单易用
  • 访问温度传感器的输出引脚
  • 通过在Rsense2A和Rsense2B插槽上插入两个外部轴向电阻器,可以设置256个跳变点

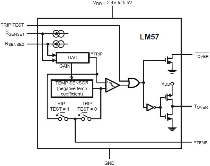
框图

框图 - Texas Instruments LM57EVM评估模块
发布日期: 2019-09-19 | 更新日期: 2023-11-13