Texas Instruments LM63610-Q1降压转换器
Texas Instruments LM63610-Q1降压转换器是简单易用的同步降压直流/直流转换器,设计用于坚固的汽车应用。LM63610-Q1的输入电压高达36V,可驱动高达1A的负载电流。该转换器是小尺寸解决方案,具有较高的轻负载效率和输出精度。复位标志和精密使能等特性,可为各种应用提供灵活且易于使用的解决方案。轻负载时的自动频率折返可提高效率,同时保持精确的负载调节。集成消除了许多外部元件,提供一个输出引脚,实现简单的PCB布局。保护特性包括热关断、输入欠压闭锁、逐周期限流和断续短路保护。Texas Instruments LM63610-Q1采用HTSSOP 16引脚电源封装(带PowerPAD™ )。特性
- 符合AEC-Q100标准,用于汽车应用
- 器件温度1级:-40°C至+125°C环境工作温度范围
- 支持汽车系统要求
- 3.5V至36V输入电压范围
- 最短导通时间:50ns
- 良好的EMI性能
- 伪随机扩频
- 符合CISPR 25标准
- 低工作静态电流:23µA
- 结温范围:–40°C至+150°C
- 较高的设计灵活性
- 引脚可选VOUT :3.3V、5V、可调(1V至20V)
- 与 LM63615/LM63625/LM63635(1.5A、2.5A和3.25A)引脚兼容
- 引脚可选频率:400kHz、2.1MHz、可调节
- 引脚可选的FPWM、自动、同步模式
- TSSOP热增强型封装
- 小尺寸解决方案
- 高度集成的解决方案
- 元件数量少
应用
- 汽车信息娱乐和仪表板
- 汽车车身电子设备和照明
- 汽车ADAS
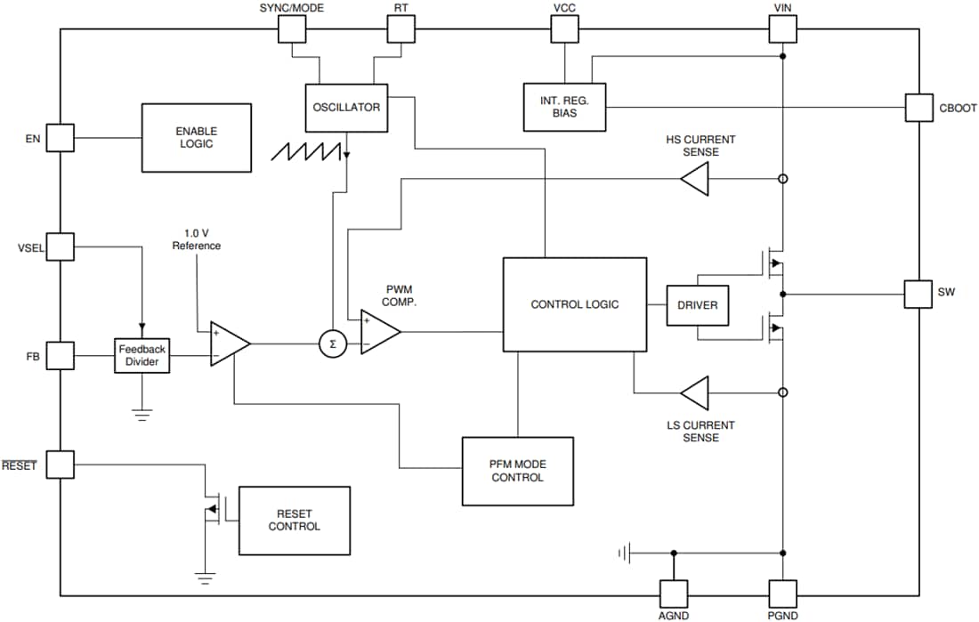
功能框图
发布日期: 2020-08-14
| 更新日期: 2025-03-05
