该器件具有重置标志和精密使能等特性,可为各种应用提供灵活且易于使用的解决方案。轻负载时的自动频率折返可提高效率,同时保持精确的负载调节。保护特性包括热关断、输入欠压闭锁、逐周期限流以及断续短路保护。
LM636x5D-Q1直流-直流转换器采用HTSSOP 16引脚电源封装(带PowerPAD™)和WSON 12引脚电源封装。
特性
- 符合汽车应用类AEC-Q100标准
- 器件温度1级:-40°C至+125°C环境工作温度范围
- 支持汽车系统要求
- 输入电压范围:3.5V至36V
- 最短导通时间:50ns
- 良好的EMI性能
- 伪随机扩频
- 符合CISPR 25标准
- 低工作静态电流:23µA
- 结温范围:–40°C至+150°C
- 较高的设计灵活性
- 引脚可选的VOUT:3.3V、5V以及可调节的1V至20V
- 输出电流:1.5A和2.5A
- 引脚可选频率:400kHz、2.1MHz以及可调节的250kHz至2200kHz
- 引脚可选的FPWM、自动、同步模式
- 与LM63635引脚兼容
- TSSOP耐热增强型封装
- 用于空间受限应用的WSON
- 较小的解决方案尺寸
- 典型值:20mm x 13mm(2.5A、2200kHz时)
- 高度集成的解决方案
- 元件数量少
应用
- 汽车信息娱乐和仪表板
- 汽车车身电子设备和照明
- 汽车ADAS
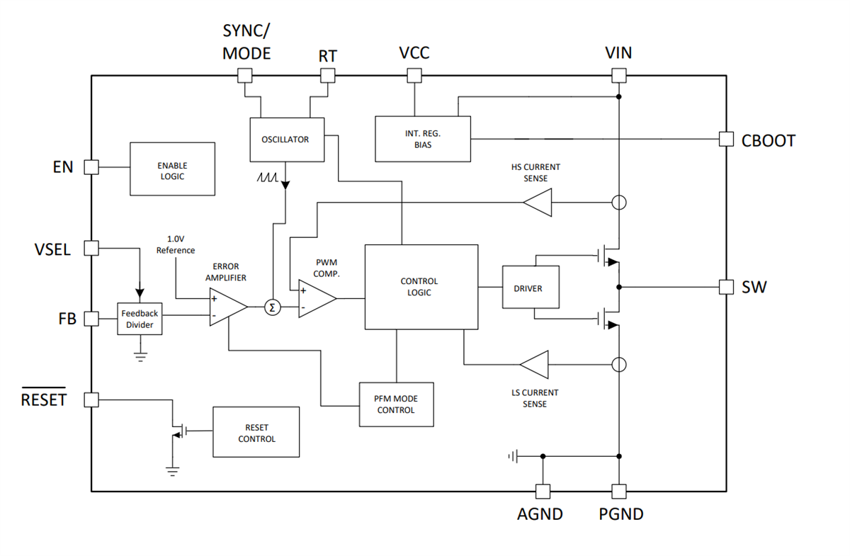
框图
发布日期: 2019-11-25
| 更新日期: 2024-02-05

