Texas Instruments LM63635C-Q1降压转换器
Texas Instruments LM63635C-Q1降压转换器是一款易于使用的同步降压直流-直流转换器,设计用于条件严苛的汽车类应用。LM63635C-Q1的输入电压高达3.25A,可驱动高达36V的负载电流。该转换器具有高输出精度和轻负载效率,设计尺寸小。精密使能和复位标志等特性可为各种应用提供灵活且易于使用的解决方案。轻负载时的自动频率折返可提高效率,同时保持精确的负载调节。该集成提供引脚分配,设计用于实现简单的PCB布局,无需诸多外部元件。保护特性包括热关断、输入欠压闭锁、断续短路保护和逐周期电流限制。Texas Instruments LM63635C-Q1采用WSON 12引脚电源封装。特性
- 符合汽车应用类AEC-Q100认证
- 器件温度等级1级(-40°C至+125°C环境工作温度)
- 支持功能安全
- 可提供文档,协助功能安全系统设计
- 支持汽车系统要求
- 输入电压范围:3.5V至36V
- 最短导通时间:50ns
- 良好的EMI性能
- 伪随机扩频
- 符合CISPR 25标准
- 低工作静态电流:23 µA
- 结温范围:-40 °C至+150 °C
- 外部元件数量极少,设计灵活性高
- 固定VOUT :3.3V或5V
- 固定开关频率:400kHz或2.1MHz
- 输出电流高达3.25 A
- 设计尺寸小
- 3.25A、2.2MHz采用WSON封装的只有14mm × 14mm
- 高度集成的设计,外部元件数量少
应用
- 汽车信息娱乐和仪表板
- 汽车车身电子设备和照明
- 汽车ADAS
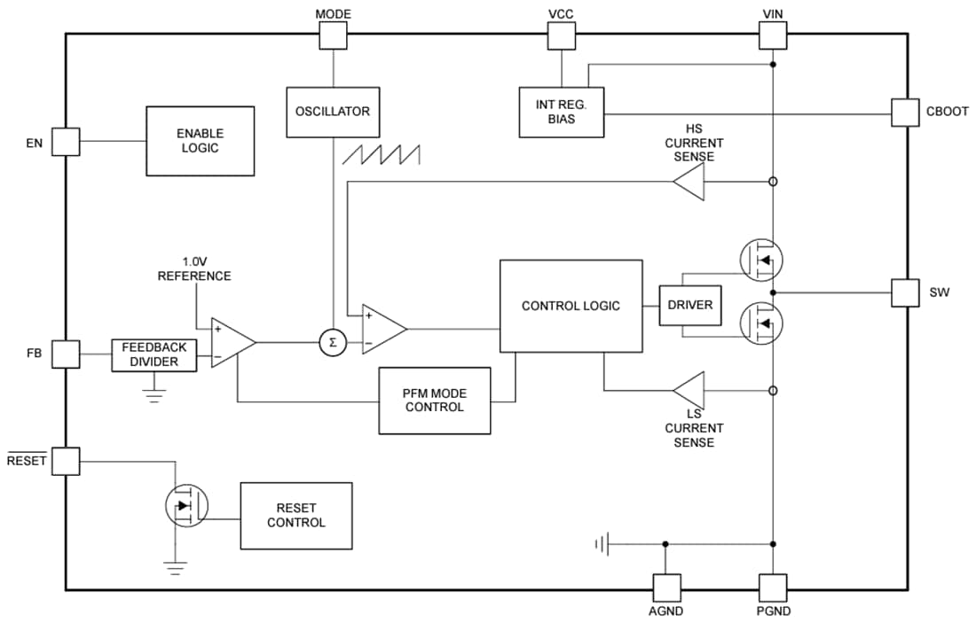
功能框图
发布日期: 2024-03-25
| 更新日期: 2025-05-06
