Texas Instruments LM63635D-Q1降压转换器
Texas Instruments LM63635D-Q1降压转换器是简单易用的同步降压直流/直流转换器,设计用于坚固的汽车应用。LM63635D-Q1的输入电压高达3.25A,可驱动高达32V的负载电流。该转换器是小尺寸解决方案,具有较高的轻负载效率和输出精度。复位标志和精密使能 等功能为各种应用提供了灵活且易于使用的解决方案。轻负载时的自动频率折返可提高效率,同时保持精确的负载调节。集成消除了许多外部元件,提供一个输出引脚,实现简单的PCB布局。保护功能包括热关断、输入欠压闭锁、逐周期限流和断续短路保护。LM63635D-Q1采用带PowerPAD™ 的HTSSOP 16引脚功率封装。Texas Instruments LM63635D-Q1器件符合汽车应用类AEC-Q100认证。特性
- 符合汽车应用类AEC-Q100标准
- 器件温度1级(-40°C至+125°C环境工作温度)
- 支持汽车系统要求
- 输入电压范围:3.5V至32V
- 最短导通时间:50ns
- 低工作静态电流:23 µA
- 结温范围:-40°C至+150°C
- 较小的解决方案尺寸
- 典型值:20mm x 13mm(3.25A、2200kHz时)
- 高度集成的解决方案
- 元件数量少
- 较高的设计灵活性
- 引脚可选VOUT :3.3V、5V、可调节1V至20V
- 直流输出电流为 3.25 A
- 引脚可选频率为400 kHz、2.1 MHz,可调频率范围为250kHz至2200kHz
- 引脚可选FPWM、自动和同步模式
- 引脚兼容LM63615-Q1、LM63625-Q1
- 散热增强型TSSOP封装
应用
- 汽车信息娱乐和仪表板
- 汽车车身电子设备和照明
- 汽车ADAS
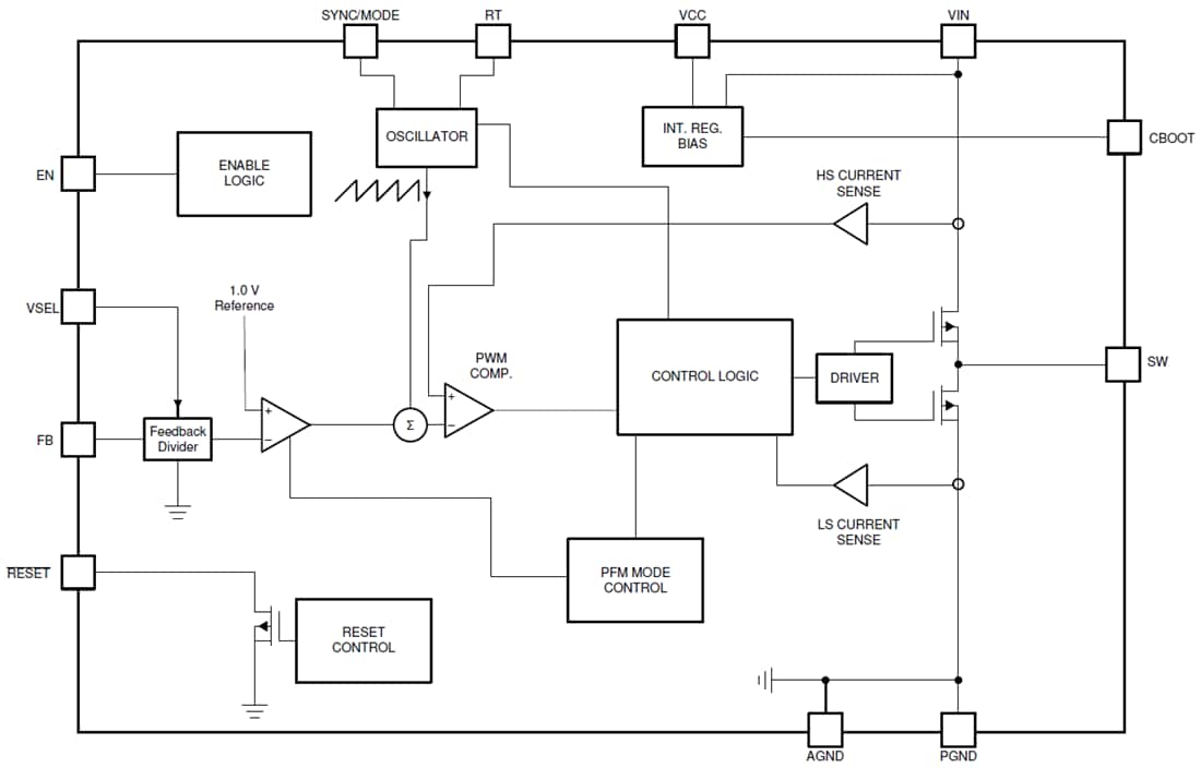
功能框图
发布日期: 2020-03-17
| 更新日期: 2025-03-10
