Texas Instruments LM708x0/LM708x0-Q1 直流-直流降压转换器
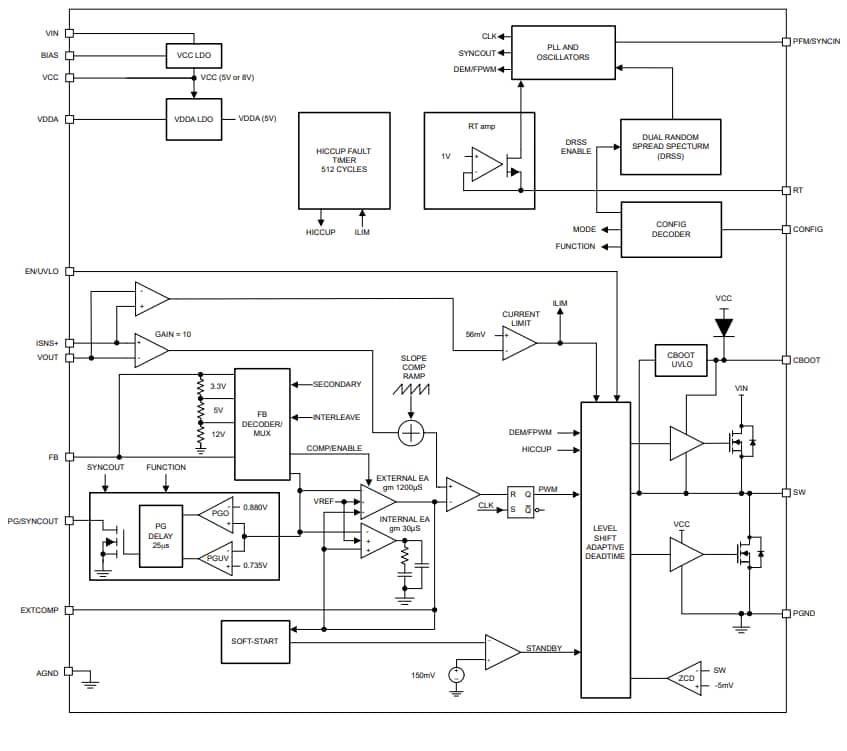
Texas Instruments LM708x0/LM708x0-Q1直流-直流降压转换器是一系列低静态电流同步降压转换器,设计工作在4.5V至80V输入电压范围内。这些转换器被配置成在3.3V、5V和12V固定输出电压下提供高达8A的输出电流或提供0.8V至55V之间的可调输出。可以在交错模式设置一对LM708x0-Q1转换器(并联输出),通过精确电流共享满足需要高达16A输出电流的应用。这些转换器采用峰值电流模式控制架构实现轻松的环路补偿和快速瞬态响应。LM708x0-Q1转换器通过了汽车应用类AEC-Q100认证。LM708x0-Q1转换器具有双随机扩频(DRSS)功能,能够将低频三角调制与高频逐周期随机调制相结合,可在宽频带范围内增强EMI性能。这些转换器采用6mm x 6mm QFN-29封装。该转换器用于汽车电子系统、信息娱乐、仪表板和高级辅助驾驶系统 (ADAS)。
特性
- 符合汽车应用类AEC-Q100标准:
- 器件温度等级1:-40°C至125°C(环境工作温度范围)
- 多功能降压控制器和稳健的功率MOSFET:
- 关断模式电流:2.3μA
- 宽输入电压范围:4.5 V至80 V
- 双相运行模式下,输出电流高达16A
- 1%精度、3.3V/5V/12V固定或0.8V至55V可调输出电压
- 采用6mm×6mm热优化、符合RoHS标准的QFN-29封装,具有无铅镀层
- 经过优化,可满足低EMI要求:
- 引脚可选式±8%双随机扩频,可降低峰值发射
- 引脚可配置自动或FPWM运行
- 开关频率范围:200kHz至2.2MHz
- 协助满足CISPR 25 5级标准
- 内置保护功能,实现稳健设计:
- 使能、电源良好和热关断
- 内部“打嗝模式”过流保护
- 内部或外部环路补偿
应用
- 汽车电子系统
- 信息娱乐与仪表板
- ADAS
功能框图
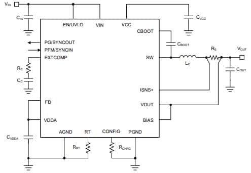
典型应用电路图
其他资源
发布日期: 2024-07-22
| 更新日期: 2025-05-15
