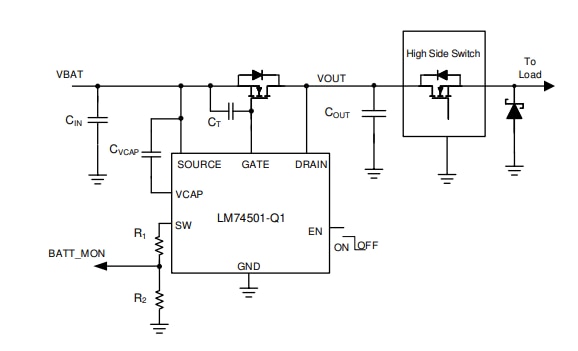
TI LM74501-Q1反向极性保护控制器可承受并保护负载免受低至-18V的负电源电压的影响。此外,该器件没有反向电流阻断功能,可为负载提供输入反向极性保护,从而有可能将能量返回输入电源,如汽车车身控制模块电机负载。
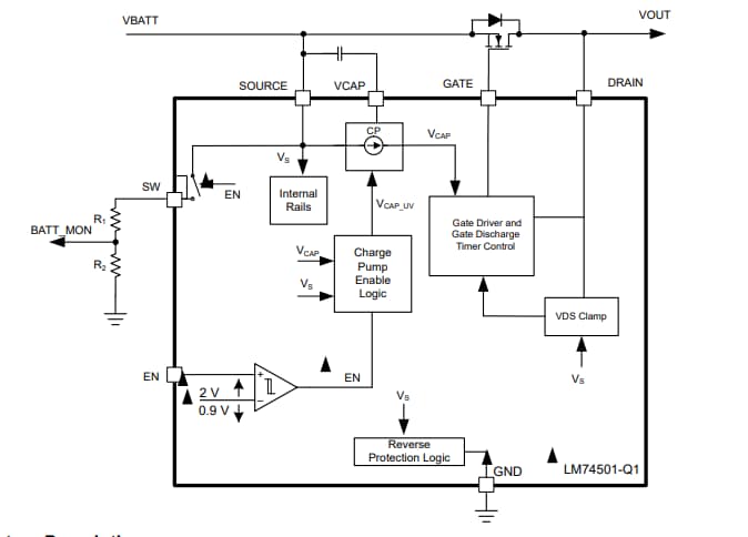
LM74501-Q1控制器可提供适用于外部N沟道MOSFET的电荷泵栅极驱动器。该控制器具有一项独特的集成功能,即无需额外的TVS二极管(无TVS)即可使系统符合汽车ISO7637脉冲1瞬态要求。LM74501-Q1具有一个集成开关,可通过外部电阻分压器来实现电池电压监控。使能引脚为低电平时,控制器关断并消耗约1µA电流,在处于休眠模式时产生低系统电流。
特性
- 下列性能符合AEC-Q100标准:
- 器件温度1级:-40°C至+125°C环境工作温度范围
- 器件人体模型 (HBM) 静电放电 (ESD) 分类等级2
- 器件充电器件模型 (CDM) ESD分类等级C4B
- 输入电压范围:3.2V至65V(3.9V启动)
- 反向电压额定值:–33V
- 用于外部N通道MOSFET的电荷泵
- 栅极放电计时器:无需额外的TVS二极管(无TVS)即可符合汽车ISO7637-2脉冲1瞬态要求
- 关断电流:1µA(EN=低电平)
- 工作静态电流:80µA(EN=高电平)
- 20V VDS钳位(EN = 低电平)
- 集成电池电压监控开关 (SW)
- 2.90mm × 1.60mm 8引脚SOT-23封装
应用
- 车身电子产品和照明
- 车身控制模块 (BCM)
- 雨刮器模块
- 汽车信息娱乐和仪表板
- 数字Cockpit处理单元
- ADAS域控制器
典型应用示意图
TVS无ISO7637-2脉冲1操作
功能框图
发布日期: 2022-04-06
| 更新日期: 2025-03-05

