Texas Instruments LM74502x/LM74502x-Q1 RPP控制器
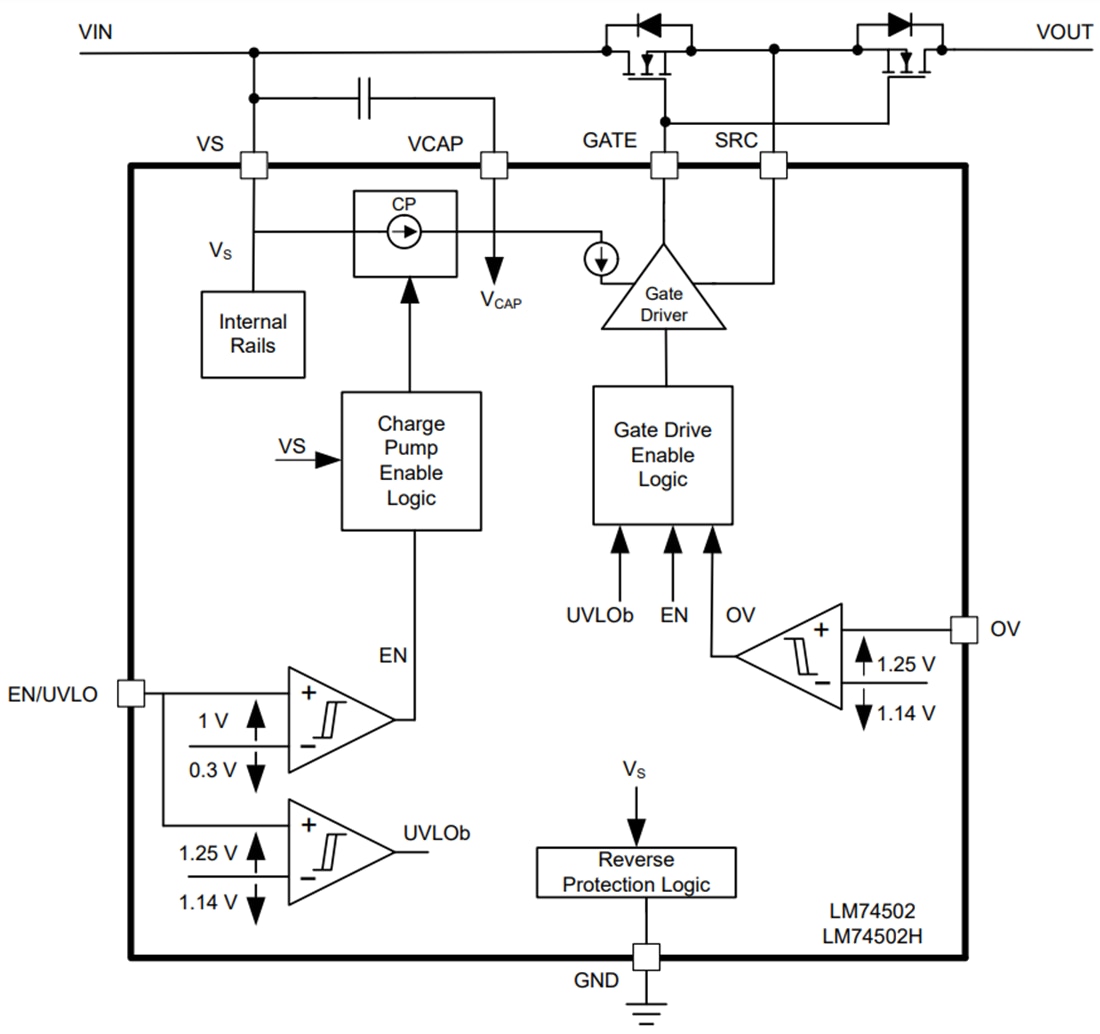
Texas Instruments LM74502x/LM74502x-Q1反极性保护 (RPP) 控制器可与外部背靠背连接N沟道MOSFET搭配使用。该特性用于实现低损耗反极性保护和负载断开解决方案。该器件还可配置为驱动高侧MOSFET,作为具有过压保护功能的负载开关。3.2V至65V的宽电源输入范围支持控制诸多常用的直流母线电压(例如12V、24V和48V)输入系统。该器件可承受并保护负载免受低至-65V负电源电压的影响。LM74502x/LM74502x-Q1无反向电流阻断,适合用于为负载提供输入反极性保护。LM74502/LM74502-Q1控制器设有用于外部N通道MOSFET的电荷泵栅极驱动器。当使能引脚处于低电平时,控制器关闭并消耗约1µA电流,从而在处于休眠模式时提供低系统电流。LM74502x/LM74502x-Q1提供可编程过压和欠压保护,可在发生这些故障时切断输入源的负载。该器件采用2.9mm × 1.6mm 8引脚DDF封装,额定工作温度范围为–40°C至+125°C。Texas Instruments LM74502-Q1/LM74502H-Q1器件符合汽车应用类AEC-Q100认证。
特性
- 输入电压范围:3.2V至65V(3.9V启动)
- 输入反向电压额定值:–65V
- 集成电荷泵驱动
- 外部背对背N沟道MOSFET
- 外部高侧开关MOSFET
- 外部反向极性保护MOSFET
- 栅极驱动型号
- LM74502/LM74502-Q1:60µA峰值栅极驱动拉电流能力
- LM74502H/LM74502H-Q1:11mA峰值栅极驱动拉电流能力
- 2.3A峰值栅极灌电流能力
- 使能引脚特性
- 工作静态电流:45µA典型值(EN/UVLO = 高)
- 关断电流:1µA(EN/UVLO = 低)
- 可调过压和欠压保护
- 环境工作温度范围:–40°C至+125°C
- 采用8引脚2.90mm × 1.60mm SOT-23封装
应用
- 工厂自动化和控制——PLC数字输出模块(LM74502和LM74502H)
- 工业电机驱动器(LM74502和LM74502H)
- 工业运输(LM74502和LM74502H)
- 电源反极性保护(LM74502和LM74502H)
- 车身电子和照明(LM74502-Q1和LM74502H-Q1)
- 汽车信息娱乐系统——数字仪表板、音响主机(LM74502-Q1和LM74502H-Q1)
- 汽车USB集线器(LM74502-Q1和LM74502H-Q1)
功能框图
发布日期: 2022-05-20
| 更新日期: 2022-05-26
