LM74680桥控制器工作在-40°C至+125°C的温度范围,支持从直流到1kHz的电压整流。这款二极管桥控制器采用小占位面积的3mm x 3mm VQFN-12封装,并符合IPC-9592间距规则。
特性
- 输入工作电压范围:5V至80V
- 绝对最大电压:100 V
- 4个集成栅极驱动器控制
- 165μA栅极上拉强度
- 100mA栅极下拉强度
- VTG_REG = 11mV的线性栅极调节控制用于电源ORing应用
- 使能引脚用于用户控制的器件的开/关功能
- 工作结温范围:-40 °C至125 °C
- 占位面积小:
- 3 mm x 3 mm VQFN-12
- 符合IPC-9592间距规则
应用
- 视频门铃
- 网络摄像机
- 恒温器
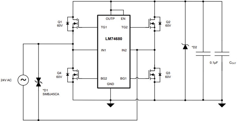
- 配电系统(24VAC)
- 不分极性的电源输入
框图
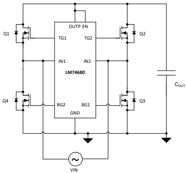
典型应用图
典型应用原理图
发布日期: 2025-01-15
| 更新日期: 2025-03-17

