Texas Instruments LM74681 100V理想二极管桥控制器
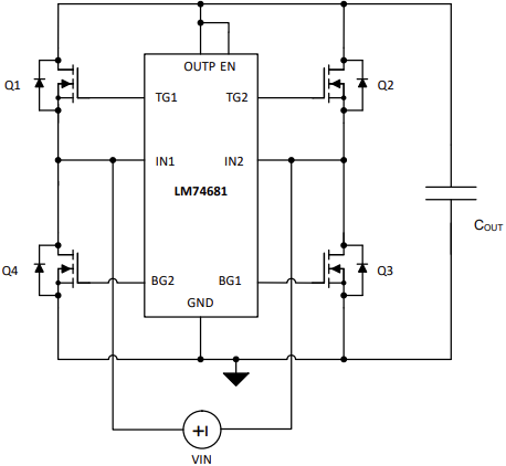
Texas Instruments LM74681 100V理想二极管桥控制器驱动MOSFET桥,可在以太网供电(POE)应用中实现高效的低损耗桥式整流器解决方案。该器件的工作输入电压范围为30V至90V。LM74681控制器具有4个集成栅极驱动控制、165µA栅极上拉强度以及100mA栅极下拉强度。该控制器包括0.27µA超低静态电流,可确保在PoE PD检测和分类阶段无数据损坏。LM74681控制器包含一个使能引脚,用于用户控制的器件开/关功能,工作结温范围为-40°C至125°C。该控制器采用3mm x 3mm WSON-12封装,符合IPC-9592间距规则。典型应用包括极性无关的电源输入、视频监控IP摄像头和PoE用电设备 (48V)。特性
- 输入工作电压范围:30V至90V
- 绝对最大电压:100 V
- 4个集成的栅极驱动控制
- 栅极上拉强度:165μA
- 栅极下拉强度:100mA
- 在检测和分类阶段具有0.27μA超低静态电流 (VIN1-IN2 <23V)
- VTG _ REG =11mV线性栅极稳压控制,用于电源ORing应用
- 使能引脚,用于用户控制的器件开/关功能
- 工作结温范围:-40 °C至125 °C
- 3mm x 3mm WSON-12小尺寸
- 符合IPC-9592间距规则
应用
- PoE用电设备 (48V)
- 用于视频监控的IP摄像头
- 极性无关电源输入
典型应用原理图
功能框图
典型应用电路图
发布日期: 2025-01-15
| 更新日期: 2025-03-17
