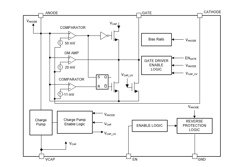
通过控制MOSFET的栅极将正向压降调节为20mV。通过调节方案确保零直流反向电流流动,使得在反向电流事件期间能够正常关断MOSFET。该器件为反向电流阻断提供快速响应 (<0.75μs),使该器件适用于在ISO7637脉冲测试以及电源故障和微短路条件下要求保持输出电压的系统。LM74700-Q1控制器设有用于外部N通道MOSFET的电荷泵栅极驱动器。LM74700-Q1的高电压额定值有助于简化用于汽车ISO7637保护的系统设计。LM74700-Q1器件符合汽车应用类AEC-Q100认证。
特性
- 具有符合AEC-Q100标准的下列结果:
- 器件温度1级:-40°C至+125°C环境工作温度范围
- 器件人体模型 (HBM) 静电放电 (ESD) 分类等级2
- 器件充电器件模型 (CDM) ESD分类等级C4B
- 3.2V至65V输入范围(3.9V启动)
- –65V反向电压额定值
- 用于外部N通道MOSFET的电荷泵
- 20mV阳极至阴极正向压降调节
- 1µA关断电流(EN=低)
- 使能引脚功能
- 工作静态电流:80μA(EN=高)
- 2.3A峰值栅极关机电流
- 快速响应反向电流阻断:<0.75µs
- 采用合适的TVS二极管,符合汽车ISO7637瞬态要求
- 2.90mm×1.60mm 6引脚SOT-23封装
应用
- 汽车ADAS系统 - 摄像头
- 汽车信息娱乐系统 - 数字集群、音响主机
- 工业工厂自动化 - PLC
- 企业电源
- 用于冗余电源的有源ORing
框图
发布日期: 2019-03-13
| 更新日期: 2025-05-22

