该器件通过控制MOSFET的栅极将正向压降调节至20mV。该调节方案可在反向电流事件中支持MOSFET平稳关机,并提供零DC反向电流。该器件能够快速响应(<0.75µs)反向电流阻断,因此适用于在ISO7637脉冲测试以及电源故障和输入微短路条件下要求保持输出电压的系统。Texas Instruments LM74703-Q1/LM74704-Q1具有FETGOOD输出,用于指示外部MOSFET漏源短路或开路情况。该器件具有使能引脚(EN)。当使能引脚处于低电平时,控制器关闭,消耗约1µA的电流。
应用
- 汽车ADAS系统 - 摄像头
- 汽车信息娱乐系统 - 数字集群、音响主机
- 车身电子设备和照明
- 用于冗余电源的有源ORing
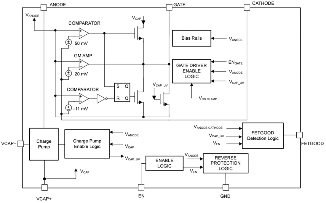
功能框图
发布日期: 2024-02-28
| 更新日期: 2024-03-08

