Texas Instruments LM74720-Q1理想二极管控制器
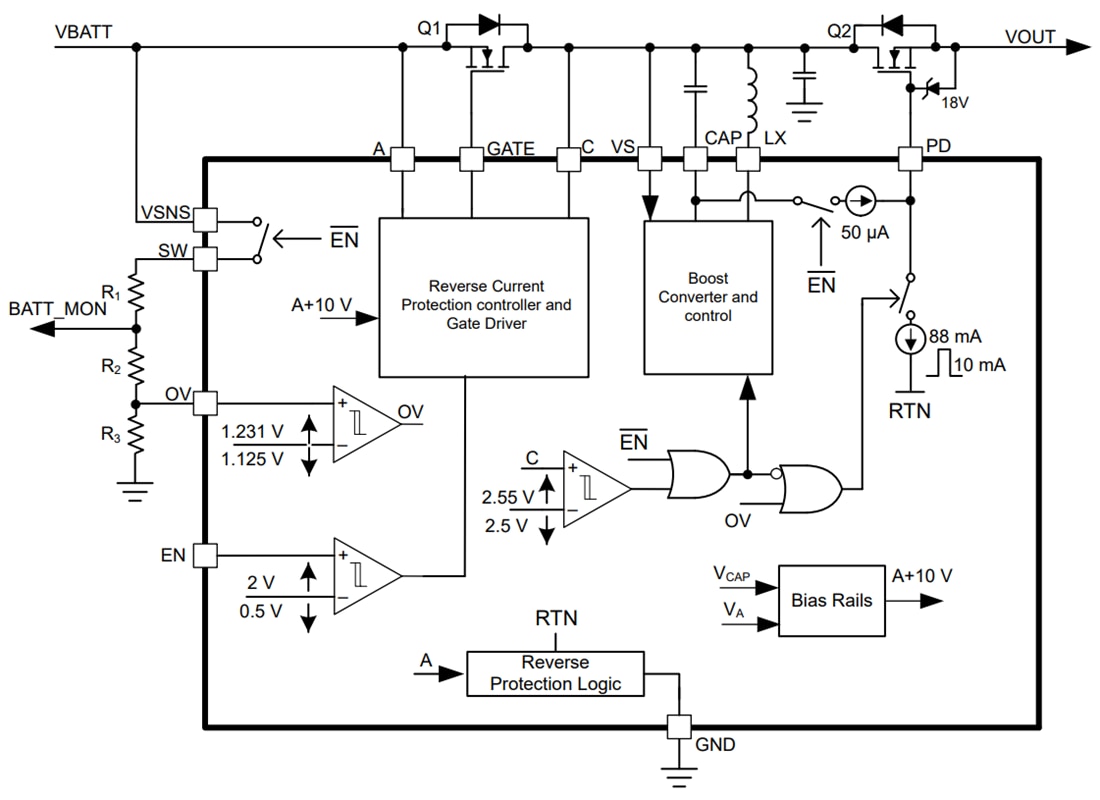
Texas Instruments LM74720-Q1理想二极管控制器可驱动和控制外部背对背N沟道MOSFET,模拟具有电源路径开/关控制和过压保护功能的理想二极管整流器。3 V至65 V宽输入电源支持保护和控制12 V和24 V汽车电池供电ECU。该器件可承受并保护负载免受低至 –65V负电源电压的影响。集成的理想二极管控制器(GATE)可驱动首个MOSFET,用于替代肖特基二极管,实现反向输入保护和输出电压保持。强大的升压稳压器具有快速导通和关断比较器,可确保在汽车测试期间(如ISO16750或LV124)实现稳健高效的MOSFET开关性能,在此类测试中,ECU会经历输入短时中断以及频率高达100kHz的交流叠加输入信号。低静态电流(运行时最大值为35µA),可实现不间断系统设计。Texas Instruments LM74720-Q1支持通过电源路径中具有第二个MOSFET的EN引脚进行负载断开控制。EN低电平时,静态电流低至3.3µA(最大值)。该器件具有可调节过压切断保护功能,用于负载突降保护。特性
- 下列性能符合AEC-Q100标准:
- 器件温度1级(-40°C至125°C环境工作温度范围)
- 器件人体模型 (HBM) 静电放电 (ESD) 分类等级2
- 器件充电器件模型 (CDM) ESD分类等级C4B
- 输入范围:3V至65V
- 反向输入保护至-65V
- 低静态电流:工作时为35µA(最大值)
- 低关断电流:3.3µA(最大值)(EN=低)
- 理想二极管运行,具有17mV A至C正向电压降调节
- 驱动外部背对背N沟道MOSFET
- 集成29mA升压稳压器
- 快速响应反向电流阻断 (0.5µs)
- 有源整流高达100kHz
- 可调过压保护
- 采用合适的TVS二极管,符合汽车ISO7637瞬态要求
- 采用节省空间的12引脚WSON封装
- 与LM74721-Q1引脚对引脚兼容
应用
- 汽车电池保护
- ADAS域控制器
- 高级音频放大器
- 音响主机
- 网关
功能框图
发布日期: 2022-05-06
| 更新日期: 2025-03-06
