Texas Instruments LM74722-Q1理想二极管控制器
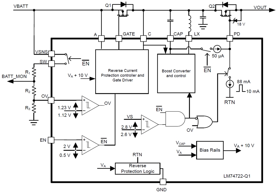
Texas Instruments LM74722-Q1理想二极管控制器可驱动和控制外部背靠背N沟道MOSFET,以模拟具有电源路径开和关控制以及过压保护功能的理想二极管整流器。3V至65V宽输入电源支持保护和控制12V和24V汽车电池供电ECU。该器件可以保护负载并承受低至 –65V的负电源电压。集成式理想二极管控制器 (GATE) 驱动第一个MOSFET以取代肖特基二极管,实现反向输入保护和输出电压保持。强大的升压稳压器具有快速开启和关闭比较器,可在汽车测试期间确保稳健高效的MOSFET开关性能,例如ISO16750或LV124,其中ECU会遭受输入短暂中断和频率高达200kHz的AC叠加输入信号的影响。运行中的Texas Instruments LM74722-Q1具有35µA(最大值)低静态电流,可实现常开系统设计。通过电源路径中的第二个MOSFET,该器件允许使用EN引脚进行负载断开控制。当EN为低电平时,静态电流降至3.3µA(最大值)。该器件使用OV引脚,具有可调节的过压截止或过压钳位保护功能。特性
- 下列性能符合AEC-Q100标准:
- 设备温度等级1(-40°C至+125°C环境工作温度范围)
- 设备人体模型 (HBM) ESD分类等级2
- 器件充电器件模型 (CDM) ESD分类等级C4B
- 输入范围:3V至65V
- 反向输入保护至-65V
- 低静态电流:工作时为35µA(最大值)
- 低关断电流:3.3µA(最大值)(EN=低)
- 具有13mV A至C正向压降调节的理想二极管操作
- 驱动外部背对背N沟道MOSFET
- 集成30mA升压调节器
- 有源整流高达200kHz
- 快速响应反向电流阻断:0.5µs
- 0.72μs快进GATE打开延迟
- 可调过压保护
- 采用合适的TVS二极管,符合汽车ISO7637瞬态要求
- 采用节省空间的12引脚WSON封装
应用
- 汽车电池保护
- ADAS域控制器
- 高级音频放大器
- 音响主机
功能框图
发布日期: 2024-01-02
| 更新日期: 2024-01-15
