Texas Instruments LM7480x-Q1理想二极管控制器
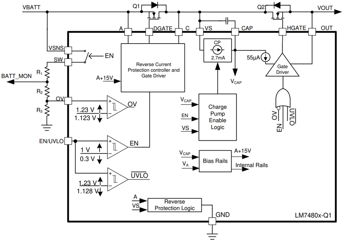
Texas Instruments LM7480x-Q1理想二极管控制器驱动和控制外部背对背N沟道MOSFET,以模拟理想二极管整流器进行电源路径开/关控制和过压保护。3 V至65 V宽输入电源支持保护和控制12 V和24 V汽车电池供电ECU。该器件可以承受并保护负载免受低至 –65V的负电源电压的影响。集成的理想二极管控制器 (DGATE) 驱动第一个替代肖特基二极管的MOSFET进行反向输入保护和输出电压保持。该器件在电源路径中设有第二个MOSFET,可通过HGATE控制实现负载断开(开/关控制)和过压保护。该器件具有可调节过压切断保护功能。Texas Instruments LM7480x-Q1控制器可驱动采用共漏极和共源配置的外部MOSFET。通过功率MOSFET的常见漏极配置,可以使用另一个理想二极管将中点用于OR-ing设计。LM7480x-Q1的最大额定电压为65V。在共源拓扑中给器件配置外部MOSFET,就可以保护负载免受扩展的过压瞬变(例如24V电池系统中200V未经抑制的抛负载)的影响。特性
- 下列性能符合AEC-Q100标准:
- 器件温度1级(-40°C至125°C环境工作温度范围)
- 器件人体模型 (HBM) 静电放电 (ESD) 分类等级2
- 器件充电器件模型 (CDM) ESD分类等级C4B
- 输入范围:3V至65V
- 反向输入保护至-65V
- 驱动采用共漏极和共源极配置的外部背对背N沟道MOSFET
- 理想二极管运行,具有10.5mV A至C正向电压降调节
- 快速响应反向电流阻断:0.5µs
- 峰值栅极 (DGATE) 导通电流:20mA
- 峰值DGATE关断电流:2.6A
- 可调过电压保护
- 低关断电流:3µA(EN=低)
- 采用合适的TVS二极管,符合汽车ISO7637瞬态要求
- 采用节省空间的12引脚WSON封装
应用
- 汽车电池保护
- ADAS域控制器
- 相机ECU
- 音响主机
- USB HUB
- 用于冗余电源的有源ORing
功能框图
发布日期: 2020-12-07
| 更新日期: 2024-10-10
