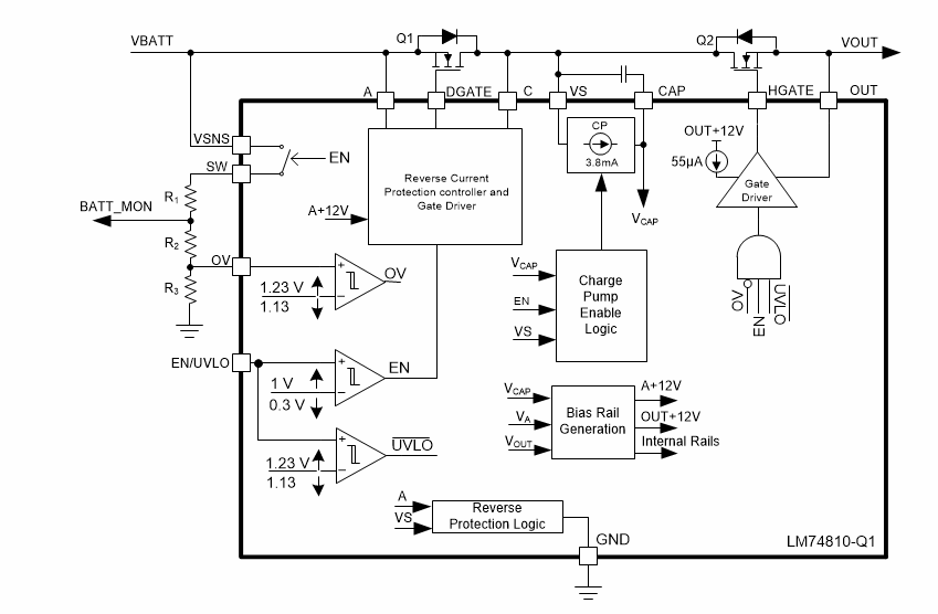
TI LM7481-Q1汽车用理想二极管控制器提供集成的理想二极管控制器 (DGATE) 驱动第一级MOSFET,用来替代肖特基二极管实现反相输入保护和输出电压保持。3.8mA大电荷泵具有60mA峰值栅极拉电流驱动级和短开/关延迟时间,确保了快速的瞬态响应。这使得在ISO16750或LV124等汽车测试过程中(ECU会遭到输入短时中断,叠加到输入信号的交流频率高达200KHz)MOSFET有稳健高效的开关性能。使用HGATE控制并在电源路径加第二个MOSFET,LM7481-Q1控制器就可实现负载断开(ON/OFF控制)和过压保护。
特性
- 符合汽车应用类AEC-Q100标准
- 器件温度1级:-40°C至+125°C环境工作温度范围
- 器件人体模型 (HBM) 静电放电 (ESD) 分类等级2
- 器件充电器件模型 (CDM) ESD分类等级C4B
- 输入范围:3V至65V
- 反向输入保护至-65V
- 驱动外部背靠背N沟道MOSFET
- 理想二极管运行,具有9.1mV A至C正向压降稳压
- 低反向检测阈值 (–4mV),快速响应 (0.5µs)
- 有源整流高达200kHz
- 峰值栅极 (DGATE) 导通电流:60mA
- 2.6A峰值DGATE关断电流
- 集成3.8mA电荷泵
- 可调过电压保护
- 低关断电流:2.87µA(EN/UVLO=低)
- 2.6A峰值DGATE关断电流
- 采用合适的TVS二极管,符合汽车ISO7637瞬态要求
- 采用节省空间的12引脚WSON封装
应用
- 汽车电池保护
- ADAS域控制器
- 音响主机
- 高级音频
- 用于冗余电源的有源ORing
框图
发布日期: 2020-12-29
| 更新日期: 2025-03-10

