Texas Instruments LM74912-Q1理想二极管控制器
Texas Instrument LM74912-Q1理想二极管控制器驱动和控制外部背靠背N沟道MOSFET。实现此功能是为了模拟具有电源路径开/关控制的理想二极管整流器,并具有过压、欠压和输出短路保护。3V至65V宽输入电源支持保护和控制12V和24V汽车电池供电ECU。该器件可以保护负载并承受低至-65V负电源电压。集成的理想二极管控制器 (DGATE) 驱动第一个MOSFET以取代肖特基二极管,实现反向输入保护和输出电压保持。该器件在电源路径中设有第二个MOSFET,在过流和过压事件时,可通过HGATE控制实现负载断开(开/关控制)。该器件具有集成电流检测放大器,可提供基于外部MOSFET VDS检测的短路保护以及可调电流限制。当输出端检测到短路情况时,器件会锁断负载断开MOSFET。该器件具有可调节过压切断保护功能。该器件具有睡眠模式,可实现超低静态电流消耗 (6µA),并在车辆处于停车状态时为始终开启的负载提供刷新电流。Texas Instruments LM74912-Q1最大额定电压为65V。特性
- 符合汽车应用类AEC-Q100标准
- 设备温度等级1(-40°C至+125°C环境工作温度范围)
- 支持功能安全
- 来辅助功能安全系统设计的文档
- 3V 到 65V 的输入范围
- 反向输入保护低至-65V
- 以共漏极配置驱动外部背靠背N沟道MOSFET
- 在理想二极管操作下,可实现10.5mV从A至C的正向压降调节
- 低反向检测阈值 (-10.5mV) 和快速响应 (0.5μs)
- 峰值栅极 (DGATE) 导通电流:20mA
- 峰值DGATE关断电流:2.6A
- 可调过压和欠压保护
- MOSFET闭锁状态下输出短路保护
- 超低功耗模式下关断电流为2.5µA(EN=低)
- 睡眠模式下电流为6µA(EN=高,SLEEP=低)
- 采用合适的瞬态电压抑制器 (TVS) 二极管,符合汽车ISO7637瞬态要求
- 采用4mm × 4mm 24引脚VQFN封装
应用
- 汽车电池保护
- ADAS域控制器
- 信息娱乐与仪表板
- 汽车外部放大器
- 用于冗余电源的有源ORing
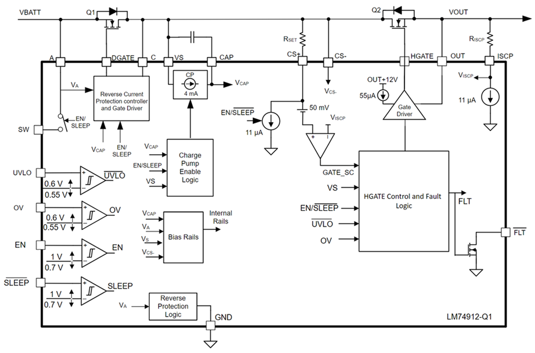
功能框图
发布日期: 2024-01-12
| 更新日期: 2024-02-07
