Texas Instruments LM749x0-Q1/LM749x0H-Q1理想二极管控制器
Texas Instruments LM749x0-Q1/LM749x0H-Q1理想二极管控制器可驱动和控制外部背对背N沟道MOSFET,从而模拟具有电源路径开/关控制及过流和过压保护功能的理想二极管整流器。3 V至65 V宽输入电源支持保护和控制12 V和24 V汽车电池供电ECU。此系列控制器可承受低至–65V的负电源电压并保护负载免受这些电压的影响。集成的理想二极管控制器 (DGATE) 可驱动第一个MOSFET来代替SCHOTTKY二极管,以实现反向输入保护和输出电压保持功能。在电源路径中使用第二个MOSFET的情况下,该设备允许在发生过流和过压事件时使用HGATE控制将负载断开(开/关控制)。LM749x0-Q1/LM749x0H-Q1控制器具有集成电流检测放大器,可提供具有可调过流和短路阈值的精确电流监控。此系列设备还具有可调过压切断保护功能。理想的控制器还具有睡眠模式,可实现超低静态电流消耗 (6µA),同时在车辆处于停车状态时为始终开启的负载提供刷新电流。Texas Instruments LM749x0-Q1的最大额定电压为65V。特性
- 符合面向汽车应用的 AEC-Q100 标准:
- 器件温度1级(-40°C至125°C环境工作温度范围)
- 支持功能安全
- 来辅助功能安全系统设计的文档
- 输入范围:3V至65V
- 反向输入保护至-65V
- 驱动采用共漏极配置的外部背对背N沟道MOSFET
- 理想二极管运行,具有10.5mV A至C正向电压降调节
- 低反向检测阈值 (–10.5mV),快速响应 (0.5µs)
- 峰值栅极 (DGATE) 导通电流:20mA
- 峰值DGATE关断电流:2.6A
- 可调过流和短路保护
- 模拟电流监控器输出,精度为10% (IMON)
- 可调过压和欠压保护
- 低关断电流:2.5µA(EN=低)
- 睡眠模式下电流为6µA(EN=高,SLEEP=低)
- 采用合适的TVS二极管,符合汽车ISO7637瞬态要求
- 采用节省空间的24引脚VQFN封装
应用
- 汽车电池保护
- ADAS域控制器
- 信息娱乐与仪表板
- 汽车音频:外部放大器
- 用于冗余电源的有源ORing
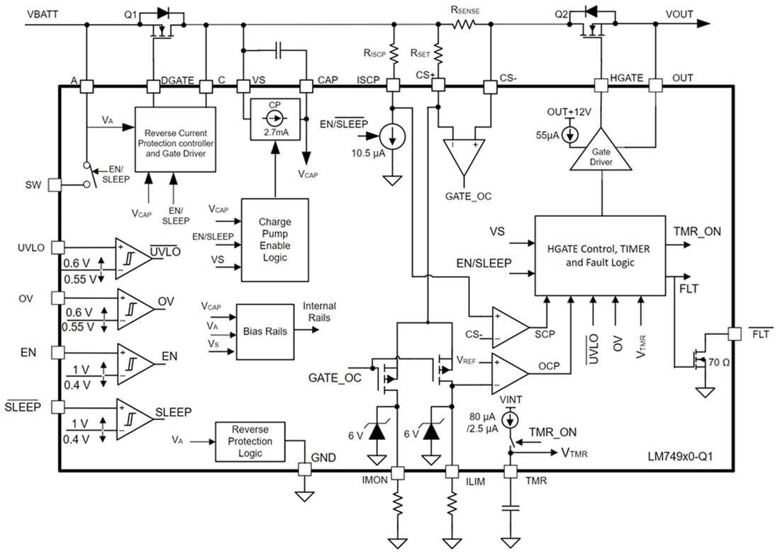
功能框图
发布日期: 2023-08-04
| 更新日期: 2025-11-28
