利用轻负载时的自动频率折返和可选的外部偏置,可提高效率。这些器件仅需少量外部元件,其引脚分配经过专门设计,有助于实现简单的PCB布局以及同类最佳的EMI (CISPR22) 和散热性能。保护特性包括热关断、输入欠压闭锁、逐周期限流以及短路保护。LM7600x-Q1器件符合汽车应用类AEC-Q100标准。
特性
- 集成式同步整流
- 输入电压:3.5V至60V(最大值为65V)
- 输出电流:
- LM76002:2.5A
- LM76003:3.5A
- 输出电压:1V至95% VIN
- 调节静态电流:15µA
- 系统级特性:
- 与外部时钟同步
- 电源正常指示
- 精密使能
- 可调软启动(默认为6.3ms)
- 电压跟踪能力
- 引脚可选的FPWM操作
- 轻负载架构下的高效率 (PFM)
- 宽电压转换范围:
- tON-MIN = 65ns (典型值)
- tOFF-MIN = 95ns (典型值)
- 保护特性:
- 逐周期限流
- 具有断续模式的输出短路保护
- 超温热关断保护
应用
- 电信基础设施
- 资产和车队管理系统
- 视频监控
- 可编程逻辑控制器
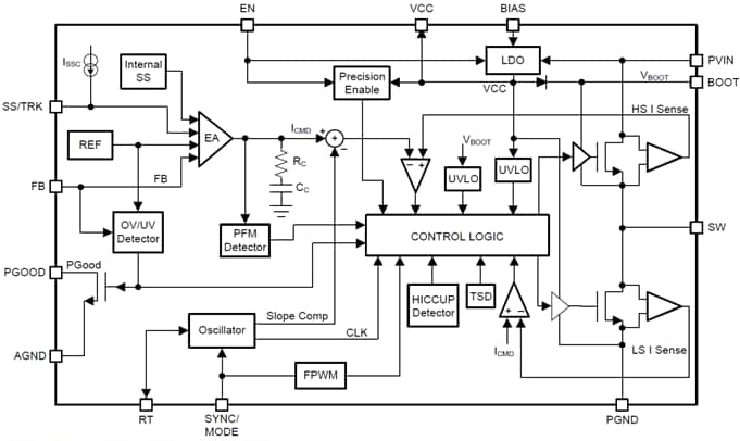
功能框图
发布日期: 2017-11-29
| 更新日期: 2022-07-13

