Texas Instruments LM76005/LM76005-Q1同步降压转换器
Texas Instruments LM76005/LM76005-Q1同步降压转换器是一款易于使用的同步降压型DC-DC转换器,能够从高达60V的输入驱动负载电流。容差高达65 V,简化了输入浪涌保护。LM76005/LM76005-Q1采用峰值电流模式控制,以较小解决方案尺寸提供出色的效率和输出精度。PWM和PFM模式之间无缝转换,以及非常低的MOSFET导通电阻和外部偏置输入,确保在整个负载范围内具有出色的效率。该器件只需很少的外部元件,引脚布局专为简单的PCB布局而设计,具有同类最佳的EMI和散热性能。Texas Instruments LM76005/LM76005-Q1解决方案尺寸小、功能全,可简化各种终端设备的实施。该器件采用WQFN 30引脚无引线封装,带可湿性侧翼。LM76005-Q1器件符合汽车应用类AEC-Q100标准。特性
- 支持功能安全
- 可提供文档,协助功能安全系统设计
- 设计用于各种应用
- 输入瞬态保护:高达65V
- 经过优化满足低EMI要求
- 引脚可选的FPWM操作
- 可调频率范围:200kHz至500kHz
- 从预偏置输出电压启动
- 保护特性
- 热关断
- 输入欠压闭锁
- 逐周期限流
- 断续模式短路保护
- 适用于可扩展电源
- 引脚兼容LM76002/3(60V、2.5A或3.5A)
- 输出电压:1V至95% VIN
- 与外部时钟同步
- 可调软启动(默认为6.3ms)
- 在各种负载下具有低功耗
- 调节静态电流:15µA
- 效率:95%(400kHz时)(12VIN 、5VOUT 、2A)
- PFM效率:92%(10mA时)(12VIN 、5VOUT)
- 用于提升效率的外部偏置选项
应用
- 工业PC和可编程逻辑控制器
- 资产跟踪和车队管理系统
- 个人交通工具(电动自行车)
- 视频监控(IP网络摄像头)
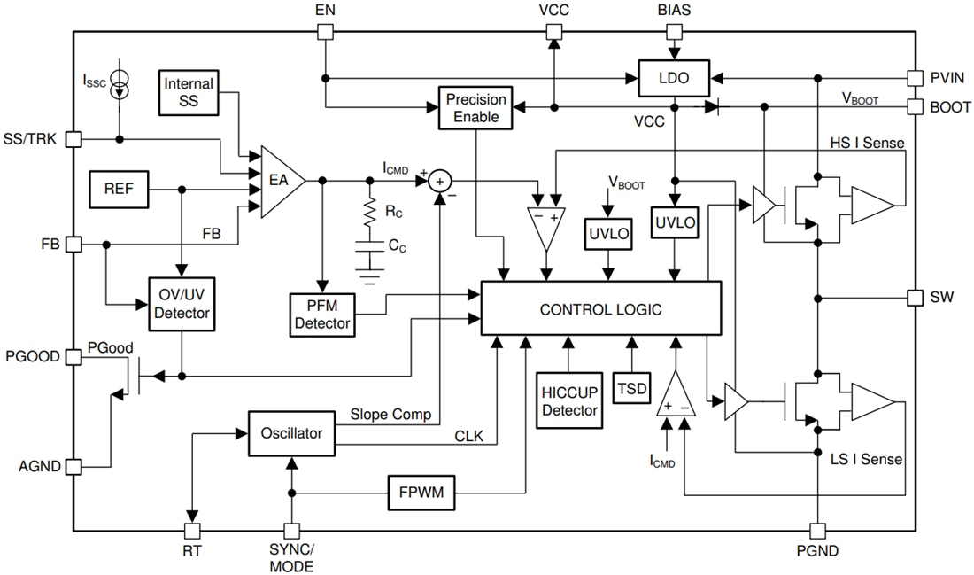
功能框图
发布日期: 2020-08-18
| 更新日期: 2024-08-13
