Texas Instruments LMG341xR050通过整合一套独特的功能来简化设计、最大限度地提高可靠性并优化所有电源性能,是替代传统共源共栅GaN和独立GaN FET的明智之选。集成式栅极驱动器可实现100V/ns开关,其Vds 振铃几乎为零。该功能可提供小于100ns的限流响应自我保护,防止意外击穿事件;过热关断功能可防止热失控;系统接口信号可提供自我监控功能。
特性
- TI GaN FET可靠性通过应用中的硬开关加速应力配置文件达标
- 实现高密度电源转换设计
- 与共源共栅或独立GaN FET相比,具有卓越的系统性能
- 低电感8mmx8mm QFN封装,易于设计和布局
- 可调节驱动强度,确保开关性能和EMI控制
- 数字故障状态输出信号
- 仅需+12V非稳压电源
- 集成式栅极驱动器
- 零公共源电感
- MHz运行传播延迟为20ns
- 经调整的栅极偏置电压,可补偿阈值变化,确保可靠开关
- 25V/ns至100V/ns的用户可调压摆率
- 强大的保护功能
- 无需外部保护元件
- 过流保护,响应小于100ns
- 转换率抑制:>150V/ns
- 短暂过压免疫
- 过温保护
- 针对所有电源轨的欠压锁定(UVLO)保护
- 强大的保护功能
- LMG3410R050:锁存过流保护
- LMG3411R050:逐周期过流保护
应用
- 高密度工业和消费电子电源
- 多级转换器
- 太阳能逆变器
- 工业电机驱动器
- 不间断电源
- 高压电池充电器
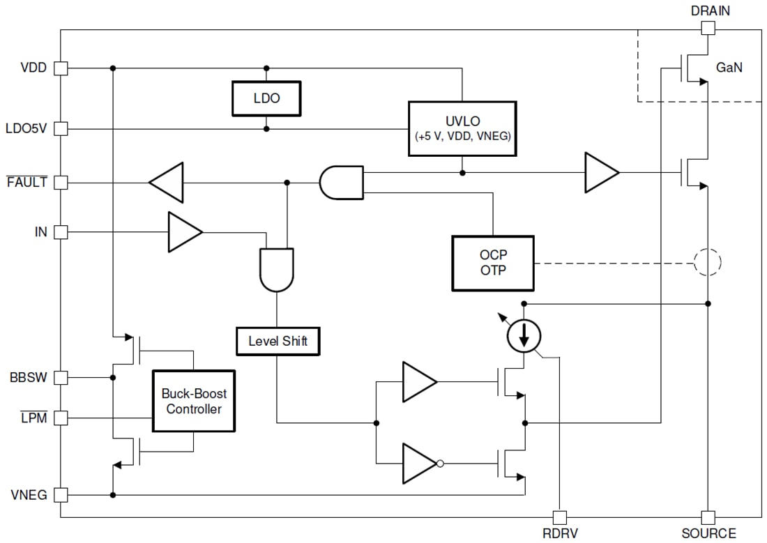
功能框图
发布日期: 2020-01-08
| 更新日期: 2024-05-01

