Texas Instruments LMG341xR150集成了一系列独特的功能,可简化设计、最大限度地提高可靠性和优化任何电源的性能,是传统共源共栅GaN和独立GaN FET的智能替代方案。
集成栅极驱动支持100V/ns开关,VDS振铃几乎为零。限流响应小于100 ns,自防止意外击穿事件。过热关断可防止热失控,系统接口信号提供自我监控功能。
特性
- 支持高密度电源转换设计
- 通过共源共栅或独立GaN FET提供出色的系统性能
- 低电感8mmx8mm QFN封装,易于设计和布局
- 可调驱动强度,用于开关性能和EMI控制
- 数字故障状态输出信号
- 仅需+12V非稳压电源
- 集成式栅极驱动器
- 零公共源电感
- 20ns传播延迟,用于高频设计
- 经调整的栅极偏置电压,可补偿阈值变化,确保可靠开关
- 可调转换率:25V/ns至100V/ns
- TI GaN工艺通过加速可靠性应用中的硬开关配置文件达标
- 强大的保护功能
- 无需外部保护元件
- 过流保护,响应时间<100ns
- 转换率抑制:大于150V/ns
- 短暂过压免疫
- 过温保护
- 所有电源轨上欠压闭锁 (UVLO) 保护
- 器件选项:
- LMG3410R150:锁存过流保护
- LMG3411R150:逐周期过流保护
应用
- 工业交流-直流电源
- 笔记本电脑电源适配器
- LED标牌
- 伺服驱动功率级
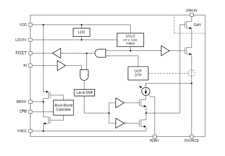
功能图
发布日期: 2020-03-10
| 更新日期: 2024-05-30

