Texas Instruments LMG3612单通道GaN FET
Texas Instruments LMG3612单通道GaN FET提供650V漏源电压和120mΩ漏源电阻,以及专为开关模式电源应用设计的集成驱动器。该 IC 将 GaN FET、栅极驱动器和保护功能 集成在8mm x 5.3mm QFN封装中。LMG3612 GaN FET具有低输出电容电荷,可减少电源转换器开关所需的时间和能量。该晶体管的内部栅极驱动器可调节驱动电压以获得最优GaN FET导通电阻。内部栅极驱动器可降低总栅极电感和GaN FET共源电感,从而提高开关性能,包括共模瞬态抗扰度 (CMTI)。LMG3612 GaN FET支持转换器轻负载效率要求和突发模式操作,具有55µA低静态电流和快速启动时间。GaN FET保护功能包括欠压锁定 (UVLO) 和通过开漏FLT引脚报告的过温保护。典型应用包括AC/DC适配器和充电器、电视电源、移动墙壁电源插座、辅助电源、电视SMPS电源和LED电源。
特性
- 650V漏源电压
- 120mΩ漏源电阻
- 具有低传播延迟和可调导通转换率控制的集成栅极驱动器
- 通过FLT引脚报告实现过热保护
- 55μA AUX静态电流
- 26V最大电源和输入逻辑引脚电压
- 工作结温范围:-40°C至150°C
- 8mm × 5.3mm带散热垫QFN封装
应用
- AC/DC适配器和充电器
- 交流/直流USB壁式电源
- AC/DC辅助电源
- 电视电源
- 移动壁式充电器设计
- USB壁式电源插座
- 辅助电源
- 电视SMPS电源
- LED电源
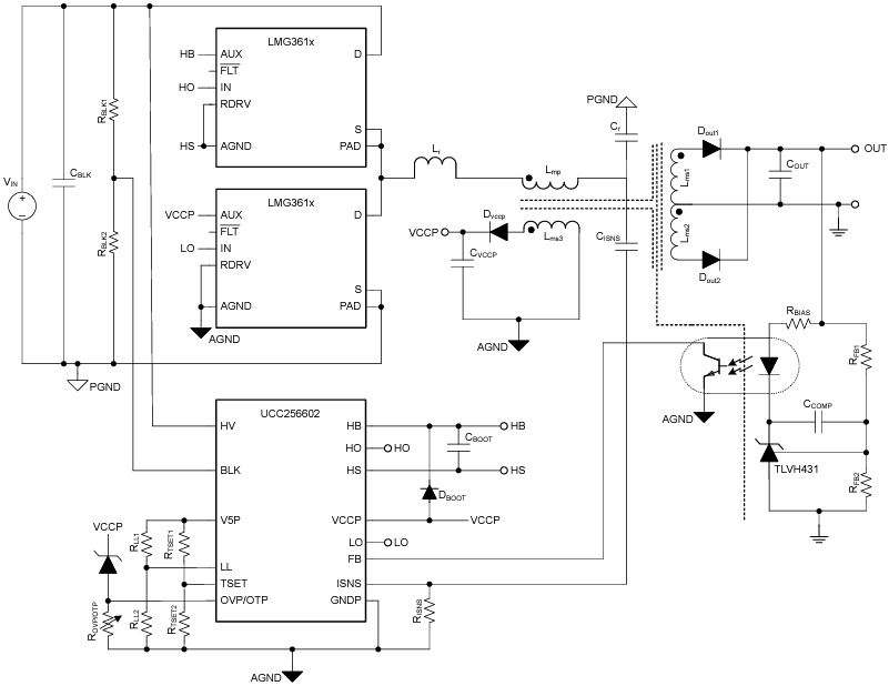
功能框图
280W LLC转换器应用示意图
发布日期: 2024-01-09
| 更新日期: 2024-08-19
