Texas Instruments LMG3616 650V GaN功率FET
Texas Instruments LMG3616 650V GaN功率FET提供270m Ω 的电阻以及集成式驱动器和保护,适用于开关模式电源应用。 通过将GaN FET和栅极驱动器集成在8mmx5.3mm的QFN封装中,该GaN FET简化了设计且减少了元件数量。LMG3616 GaN FET具有可编程开启转换速率,可提供EMI和振铃控制。晶体管的内部栅极驱动器可调节驱动电压,以获得最佳GaN FET导通电阻。内部驱动器降低了总栅极电感和GaN FET共源电感,从而提高开关性能,包括共模瞬态抗扰度(CMTI)。典型应用包括AC/DC USB壁式插座、AC/DC辅助电源、电视、电视SMPS、移动壁式充电器设计和USB壁式电源插座的电源。特性
- 650 V漏源电压
- 270mΩ漏源-源极电阻
- 具有低传播延迟的集成栅极驱动器
- 可调导通转换率控制
- 通过FLT引脚报告实现过热保护
- 55μA AUX静态电流
- 26V最大电源和输入逻辑引脚电压
- 工作结温范围:-40°C至150°C
- 8mm × 5.3mm带散热垫QFN封装
应用
- AC/DC适配器和充电器
- 交流/直流USB壁式电源
- AC/DC辅助电源
- 电视电源
- 移动壁式充电器设计
- USB壁式电源插座
- 辅助电源
- 电视SMPS电源
- LED电源
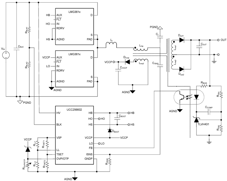
功能框图
140W LLC转换器应用示意图
发布日期: 2024-01-09
| 更新日期: 2024-08-19
