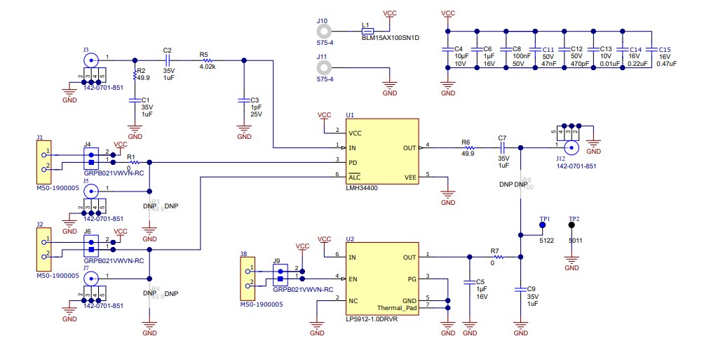
TI LMH34400DRLEVM评估模块输入默认配置为接收电压信号,该信号通过2kΩ电阻转换为电流。此EVM还包含易于使用的跳线,用于控制输出偏置电压、输入偏置电流消除和器件关断功能。
特性
- 具有匹配的50Ω SMA连接的单端同轴电压输入和输出
- 包括将直流偏置应用到输出的选项
- 附带的跳线可轻松控制输出偏置电压、输入偏置电流消除和断电
- 专为3.3V单电源供电而设计
规范
- 单电源电压范围:3V至3.45V(VEE=接地)
- 静态电流:29mA
- 2.5Vpp输出电压摆幅(VCC = 3.3V,100Ω负载)
- 线性输出电流:26.6mA (VCC=3.3V,25Ω负载)
PCB布局
示意图
发布日期: 2022-03-29
| 更新日期: 2022-04-14

