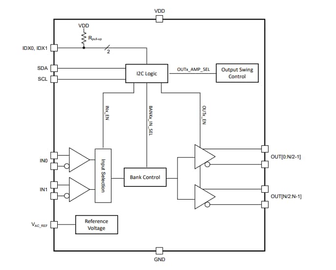
TI LMK1D1208I I2C低附加抖动LVDS缓冲器专为驱动50Ω传输线路而设计。而且,用户在单端模式下驱动输入时,它们应该对未使用的负输入引脚施加适当的偏置电压。I2C编程使该器件能够配置为单组缓冲区(两个输入之一分配到八个输出对)或双组缓冲区(每个输入分配到四个输出对)。LMK1D1208I的每路输出都可以配置为具有标准 (350mV) 或增强 (500mV) 摆幅。LMK1D1208I通过I2C编程集成了单个输出通道的启用/禁用。该缓冲器具有失效防护输入,可防止在没有输入信号的情况下输出发生振荡并允许在提供VDD之前输入信号。
LMK1D1208I在1.8V、2.5V或3.3V电源环境下工作,其特点是温度范围为–40°C至105°C(环境温度)。
特性
- 具有2路输入和8路输出的高性能LVDS时钟缓冲器系列
- 输出频率最高可达2GHz
- 电源电压:1.8V、2.5V或3.3V± 5%
- 通过I2C编程实现器件配置
- 单独的输入和输出启用/禁用
- 单独的输出振幅选择(标准或增强)
- 组输入多路复用器
- 通过IDX引脚配置四个可编程I2C地址
- 低附加抖动:156.25MHz下12kHz至20MHz范围内的RMS最大值小于60fs
- 超低相位本底噪声:-164dBc/Hz(典型值)
- 超低传播延迟: <575ps(最大值)
- 输出偏移:20ps(最大值)
- 通用输入接受LVDS、LVPECL、LVCMOS、HCSL和CML
- 故障安全输入
- LVDS基准电压VAC_REF可用于电容耦合输入
- 工业温度范围:-40°C至+105°C
- 采用6mm × 6mm、40引脚VQFN (RHA)封装
应用
- 电信和网络
- 医学成像
- 测试与测量设备
- 无线通信
- 专业音频/视频
应用实例
框图
发布日期: 2022-04-05
| 更新日期: 2022-04-27

