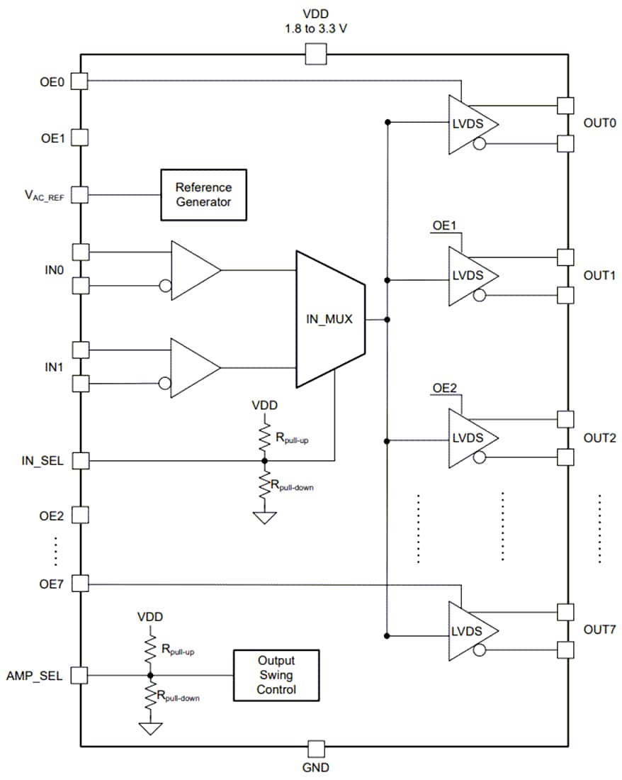
Texas Instruments LMK1D1208P专为驱动50Ω传输线路而设计。在单端模式下驱动输入时,对未使用的负输入引脚施加适当的偏置电压。IN_SEL引脚选择输入,输入路由至输出。该器件支持失效防护输入功能。该器件还集成了输入迟滞,可防止在没有输入信号的情况下输出随机振荡。
各个LVDS差分输出均可通过将对应的OEx引脚设置为逻辑高电平“1”来实现。如果此引脚设置为逻辑低电平“0”,输出将被禁用,呈现高阻态,从而降低功耗。该器件可在1.8V、2.5V或3.3V电源环境下工作,额定温度范围是–40°C至105°C(环境温度)。
特性
- 具有2路输入和8路输出 (2:8) 的高性能LVDS时钟缓冲器系列
- 输出频率最高可达2GHz
- 通过硬件引脚实现启用/禁用独立输出
- 电源电压:1.8V/2.5V/3.3V ± 5%
- 低附加抖动:156.25MHz下小于12kHz至20MHz范围内的60fs rms最大值
- 超低相位噪底:-164dBc/Hz(典型值)
- 超低传播延迟:<575ps(最大值)
- 输出偏移:20ps(最大值)
- 故障安全输入
- 通用输入接受LVDS、LVPECL、LVCMOS、HCSL和CML
- LVDS基准电压VAC_REF,适用于容性耦合输入
- -40°C 至 105°C 工业温度范围
- 6mm × 6mm 40引脚VQFN封装
应用
- 电信和网络
- 医学成像
- 测试与测量
- 无线基础设施
- 专业音频、视频和标牌
功能框图
发布日期: 2022-04-05
| 更新日期: 2022-04-25

