Texas Instruments LMK1D121x低附加抖动LVDS时钟缓冲器
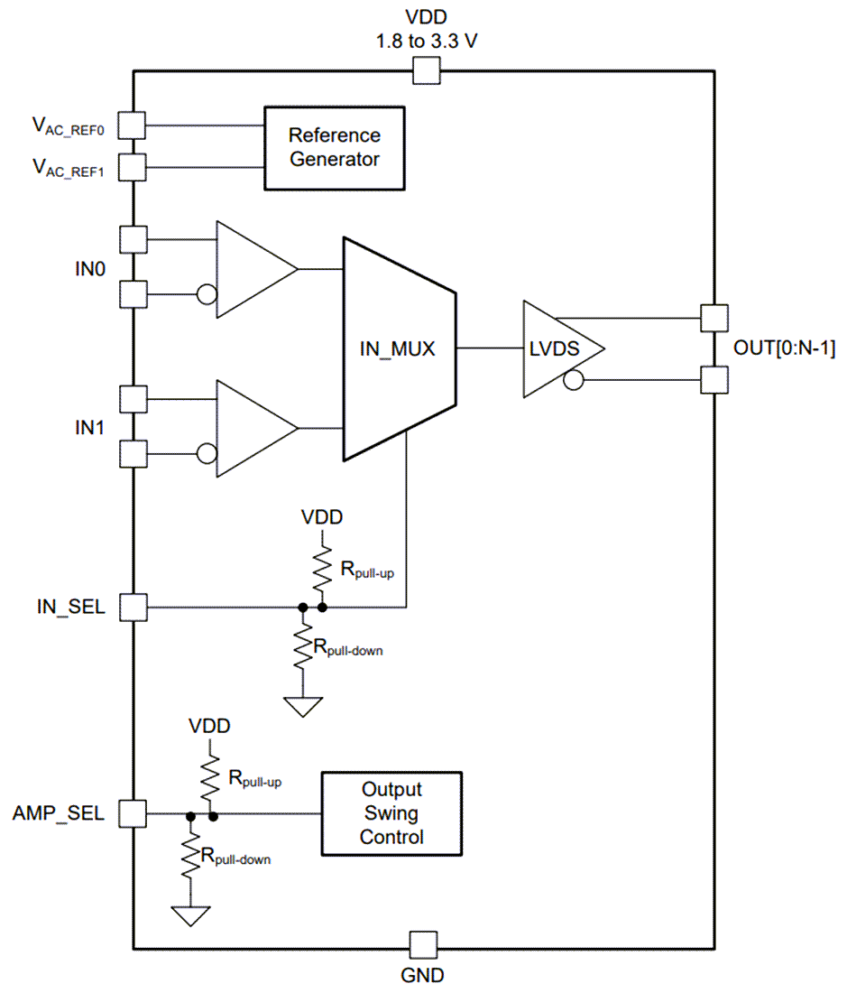
Texas Instruments MK1D121x低附加抖动LVDS时钟缓冲器专门设计用于驱动50Ω传输线路。在单端模式下驱动输入时,对未使用的负输入引脚施加适当的偏置电压。LMK1D1212将两个中的一个可选时钟输入(IN0和IN1)分配到12对差分LVDS时钟输出(OUT0至OUT11),实现最小偏移。同样,LMK1D1216分配16对差分LVDS时钟输出(OUT0至OUT15)。LMK1D121x系列可接受两个时钟源进入输入多路复用器。输入可以是LVDS、LVPECL、LP-HCSL、HCSL、CML或 LVCMOS。Texas Instruments LMK1D121x IN_SEL引脚选择输入,输入路由至输出。该器件支持失效防护输入功能。该器件还集成了输入迟滞,可防止在没有输入信号的情况下输出随机振荡。该器件可在1.8V、2.5V或3.3V电源环境下工作,额定温度范围是–40°C至105°C(环境温度)。
特性
- 高性能LVDS时钟缓冲器系列(高达2GHz)
- 2:12差分缓冲器 (LMK1D1212)
- 2:16差分缓冲器 (LMK1D1216)
- 电源电压:1.71V至3.465V
- 低附加抖动:156.25MHz下12kHz至20MHz范围内的RMS最大值小于60fs
- 超低相位噪底:-164dBc/Hz(典型值)
- 超低传播延迟:<575ps(最大值)
- 输出偏移:20ps(最大值)
- 高摆幅LVDS(升压模式)(500mV VOD典型值,AMP_SEL 设置为1时)
- 通用输入接受LVDS、LVPECL、LVCMOS、HCSL和CML信号电平。
- LVDS基准电压VAC_REF,适用于容性耦合输入
- -40°C 至 105°C 工业温度范围
- 封装选项
- LMK1D1212: 6mm × 6mm, 40引脚VQFN
- LMK1D1216:7mm × 7mm 48引脚VQFN
应用
- 电信和网络
- 医学成像
- 测试与测量
- 无线基础设施
- 专业音频、视频和标牌
功能框图
发布日期: 2022-04-05
| 更新日期: 2022-04-25
