Texas Instruments LMK1D2106/LMK1D2108 LVDS时钟缓冲器
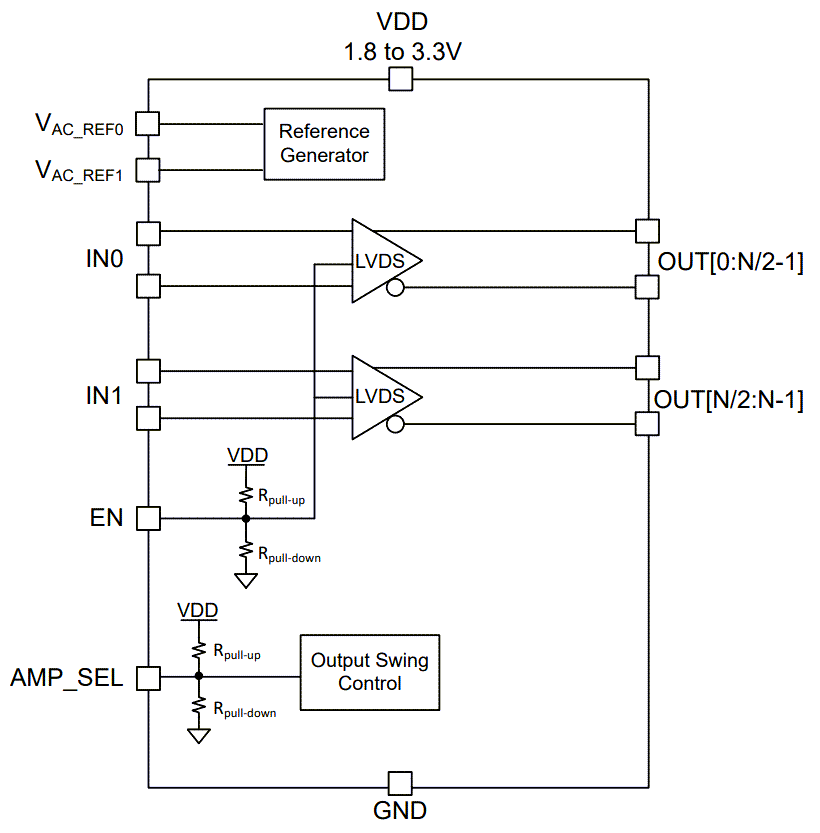
Texas Instruments LMK1D2106/LMK1D2108 LVDS时钟缓冲器专门设计用于驱动50Ω传输线路。在单端模式下驱动输入时,对未使用的负输入引脚施加适当的偏置电压。LMK1D2106将两个中的一个可选时钟输入(IN0和IN1)分配到12对差分LVDS时钟输出(OUT0至OUT11),实现最小偏移。同样,LMK1D2108分配16对差分LVDS时钟输出(OUT0至OUT15)。每个缓冲器块由一个输入和最多6个 (LMK1D2106) 或8个 (LMK1D2108) LVDS输出组成。输入可以是LVDS、LVPECL、HCSL、CML或LVCMOS。使用控制引脚 (EN)可以启用或禁用Texas Instruments LMK1D2106/LMK1D2108输出组。如果该引脚保持开路,将启用两个组输出。如果控制引脚切换至逻辑“0”,则两个组输出均被禁用(静态逻辑“0”)。如果控制引脚切换至逻辑“1”,则一个组的输出被禁用,而另一个组的输出被启用。该器件还支持失效防护功能。该器件还集成了输入迟滞,可防止在没有输入信号的情况下输出随机振荡。该器件可在1.8V、2.5V或3.3V电源环境下工作,额定温度范围是 –40°C至105°C(环境温度)。
特性
- 高性能LVDS时钟缓冲器系列(高达2GHz)
- 双路:1:6差分缓冲
- 双路:1:8差分缓冲器
- 电源电压:1.71V至3.465V
- 低附加抖动:156.25MHz下小于12kHz至20MHz范围内的60fs RMS最大值
- 超低相位噪底:-164dBc/Hz(典型值)
- 超低传播延迟:<575ps(最大值)
- 输出偏移:20ps(最大值)
- 高摆幅LVDS(升压模式)(500mV VOD典型值,AMP_SEL 设置为1时)
- 使用EN引脚启用/禁用组
- 故障安全输入操作
- 通用输入接受LVDS、LVPECL、LVCMOS、HCSL和CML信号电平。
- LVDS基准电压VAC_REF,适用于容性耦合输入
- -40°C 至 105°C 工业温度范围
- 封装
- LMK1D2106:6mm × 6mm,40引脚VQFN
- LMK1D2108:7mm × 7mm,48引脚VQFN
应用
- 电信和网络
- 医学成像
- 测试与测量
- 无线基础设施
- 专业音频、视频和标牌
功能框图
发布日期: 2022-04-06
| 更新日期: 2022-04-22
