使用控制引脚 (EN),可以启用或禁用输出组。如果该引脚保持打开状态,则两个缓冲器及其所有输出被启用,如果切换到逻辑“0”,则两组及其所有输出均被禁用(静态逻辑“0”);如果切换到逻辑“1”,则一组及其输出被禁用,而另一组及其输出则被启用。该部件支持故障安全功能。该器件还集成了输入迟滞,可防止在没有输入信号的情况下输出随机振荡。
Texas Instruments LMK1D210x在1.8V、2.5V或3.3V电源环境下工作,具有–40°C至105°C(环境温度)特性。
特性
- 高性能LVDS时钟缓冲器系列(高达2GHz)
- 双通道1:2差分缓冲器
- 双通道1:4差分缓冲器
- 电源电压:1.71V至3.465V
- 故障安全输入操作
- 低附加抖动:(<最大60fs RMS,12kHz至20MHz,156.25MHz时)
- 超低相位噪底:-164dBc/Hz(典型值)
- 超低传播延迟:<575ps(最大值)
- 输出偏移:20ps(最大值)
- 通用输入接受LVDS、LVPECL、LVCMOS、HCSL和CML信号电平。
- LVDS基准电压VAC_REF,可用于电容耦合输入
- -40°C 至 105°C 工业温度范围
- 封装
- LMK1D2102:3mm x 3mm、16引脚VQFN
- LMK1D2104:5mm x 5mm、28引脚VQFN
应用
- 电信和网络
- 医学成像
- 测试与测量
- 无线基础设施
- 专业音频、视频和标牌
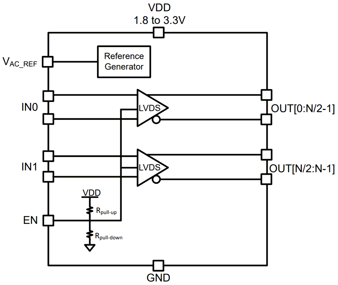
功能框图
发布日期: 2022-03-10
| 更新日期: 2022-03-15

