LMR14010A降压转换器优化用于高达1A负载电流和0.765V标称反馈电压。通过LMR14010A稳压器和WEBENCH®电源设计程序可以创建定制设计。LMR14010A转换器采用 薄型TSOT-6L封装 ( 2.9mmx1.6mmx0.85mm)。这些转换器更适合用于工业、汽车等各种应用。
特性
- 4V至40V输入电压范围,瞬态保护高达45V
- 0.7MHz开关频率
- Ecomode™模式下,轻负载时可实现超高效率
- 低压差工作
- 输出电流高达1A
- 精密使能输入
- 过流保护
- 内部补偿
- 内部软启动
- 整体上较小的解决方案尺寸(TSOT-6L封装)
应用
- 智能电表
- 家用电器
- 电梯
- 自动扶梯
- 相机
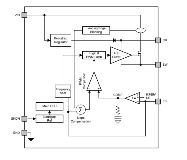
功能框图
发布日期: 2018-06-21
| 更新日期: 2023-03-02

