Texas Instruments Texas Instruments LMR1420x系列SIMPLE SWITCHER®降压稳压器
Texas Instruments LMR1420x SIMPLE SWITCHER®降压稳压器是PWM DC/DC降压稳压器。它们具有宽幅从4.5V到42V的输入电压范围,适用于从电力调节到不稳压电源的广泛应用。这些稳压器具有低RDSON (典型值0.9Ω)内部开关,实现最高的效率(典型值85%)。工作频率固定在1.25MHz,允许在使用外部小元件的同时,仍旧实现较低输出电压纹波。使用关断引脚和外部RC电路,可以实现软启动,从而允许用户根据具体应用,调整软启动时间。LMR14203经优化支持最高300mA负载电流,LMR14206经优化支持最高600mA负载电流,并提供0.765V标称反馈电压。其他特性有:热关断、VIN欠压锁定、栅极驱动欠压锁定。LMR1420x以轻薄的TSOT-6L封装形式提供。LMR14203 is optimized for up to 300mA load current, and the LMR14206 is optimized for up to 600mA load current with a 0.765V nominal feedback voltage. Additional features include thermal shutdown, VIN undervoltage lockout, and gate drive undervoltage lockout. The LMR1420x is available in a low-profile TSOT-6L package.
特性
- Input voltage range of 4.5V to 42V
- Output voltage range of 0.765V to 34V
- 1.25MHz switching frequency
- Low shutdown Iq, 16μA typical
- Short circuit protected
- Internally compensated
- Soft-start function
- Thin SOT23-6 package (2.97 x 1.65 x 1mm)
应用
- Point-of-load conversions from 5V, 12V, and 24V rails
- Space-constrained applications
- Battery powered equipment
- Industrial distributed power applications
- Power meters
- Portable hand-held instruments
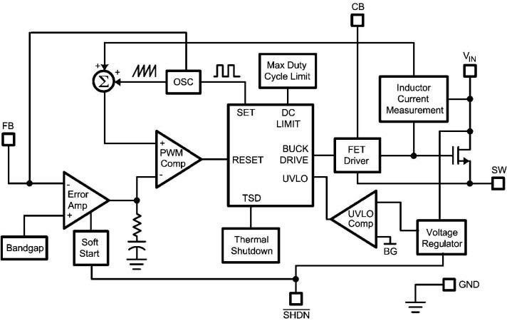
Block Diagram
Development Tools
发布日期: 2012-07-20
| 更新日期: 2022-03-11
