LMR36510采用峰值电流模式控制来提供出色的效率和输出电压精度。利用精密使能功能,用户可灵活地直接连接到宽输入电压,或对器件启动和关断进行精确控制。附带内置滤波和延迟功能的电源正常状态标志可提供系统状态的真实指示,免去了使用外部监控器的麻烦。
集成和内部补偿减少了很多外部组件,并提供专为实现简单PCB布局而设计的引脚排列方式。该器件的功能集旨在简化各种终端设备的实施。
LMR36510与LMR36520(65V、2A)、LMR33610、LMR33620、LMR33630和LMR33640(36V、1A/2A/3A/4A)引脚对引脚兼容,完善了 SIMPLE SWITCHER转换器的最新系列。这提高了宽VIN 转换器在各种常用电压和电流额定值范围内的易用性和可扩展性,无需重新设计电路板布局。因此,整体成本、设计工作和上市时间均得到优化。
Texas Instruments LMR36510采用8引脚HSOIC封装。
特性
- 专为可靠、坚固的应用而设计
- 输入瞬态保护高达70V
- 保护功能:过热关断、输入欠压闭锁、逐周期限流、断续短路保护
- 适用于可扩展工业电源
- 与以下器件引脚兼容:
- LMR36520(65 V、2 A)
- LMR33610/LMR33620/LMR33630/LMR33640(36 V、1 A、2 A、3 A或4 A)
- 内部补偿有助于减小解决方案尺寸,降低成本以及设计复杂性
- 频率:400kHz
- 与以下器件引脚兼容:
- 宽转换范围
- 输入电压范围:4.2 V-65 V
- 输出电压范围:1V至95%的VIN
- 整个负载范围内具有低功率耗散
- 在400kHz(24VIN 、5VOUT 、1A)下效率为90%
- 提升了PFM模式下的轻负载效率
- 低工作静态电流:26µA
- 电源良好输出,带滤波器和延迟释放
应用
- IP网络摄像头
- 模拟安防摄像头
- 暖通空调阀门和执行器控制
- 交流驱动器和伺服驱动器控制模块
- 模拟输入模块和混合IO模块
- 通用宽VIN 电源
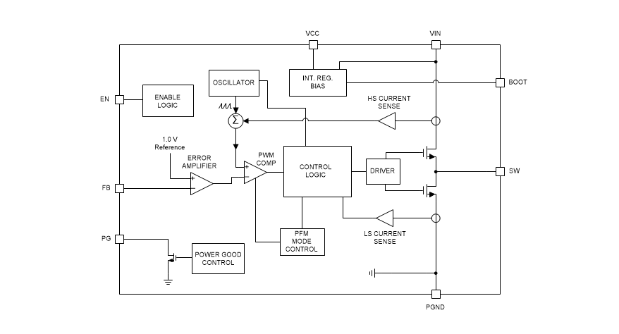
框图
发布日期: 2020-04-13
| 更新日期: 2024-06-05

