Texas Instruments LMR60430-Q1同步降压转换器
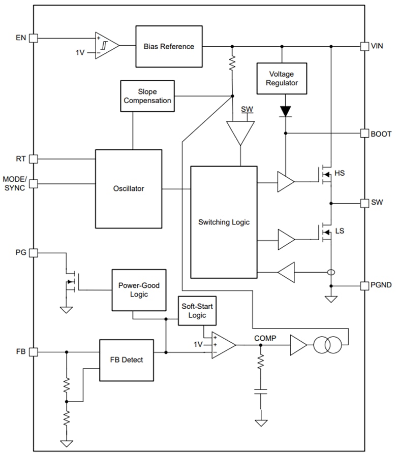
Texas Instruments LMR60430-Q1同步降压转换器是3V至36V(瞬态可达42V)、3A同步降压转换器,专为汽车应用而设计。LMR60430-Q1提供带扩频功能的版本,采用超小型2.5mm × 2mm HotRod QFN-9封装,带可湿性侧翼,可降低寄生电感、实现低电磁干扰(EMI)性能,从而助力汽车及其他噪声敏感型设计轻松通过认证。通过在输出电压节点、反馈端与地之间接入电阻分压器,所有器件版本均可实现1V至20V的输出电压范围。通过将输出电压节点直接连接至反馈引脚,每个器件版本也可提供固定输出电压。该器件采用电流模式控制架构,具备30ns最小导通时间,可在高开关频率下实现高转换比,同时支持简化环路补偿、快速瞬态响应,以及优异的负载和线路调整率。开漏电源良好输出有助于实现电源时序要求。Texas Instruments LMR60430-Q1的MODE/SYNC引脚使用户能够在不同运行模式之间进行选择。强制脉宽调制(FPWM)模式可在整个负载范围内保持恒定的开关频率,而自动模式则支持在脉宽调制(PWM)与脉冲频率调制(PFM)开关方式之间无缝切换。在自动模式下,LMR60430-Q1的静态电流仅为5µA,从而确保在所有负载条件下均具备高效率。由于仅需少量外部组件,因此可实现紧凑的PCB布局。Texas Instruments LMR60430-Q1隶属于一个引脚兼容的产品系列,其输出电流范围为0.6A至6A。
特性
- 符合AEC-Q100汽车应用要求,器件温度等级为1级(环境工作温度范围为-40°C至+125°C)
- 具备功能安全能力,可提供有助于功能安全系统设计的文件
- 宽工作输入电压范围:3V至36V(绝对最大值为42V)
- 超低静态电流
- 关断电流:0.65 µA
- 空载待机电流:5µA
- 引脚可编程输出电压选项:固定1.8V/可调、3.3V/可调和5V/可调,输出电压可调范围为1V至20V
- 极低tON(典型值为30ns)
- 针对低电磁干扰(EMI)要求而设计
- 有助于满足CISPR 25 5类标准
- 低电感HotRod™ QFN封装
- 提供扩频选项
- 可编程开关频率范围:200kHz至2.2MHz
- 支持FPWM、PFM或外部频率同步
- 专为可扩展电源而设计,与 LMR60406-Q1 、 LMR60410-Q1 、 LMR60420-Q1 和 LMR60440-Q1 引脚兼容
- 电源良好输出,用于电源时序控制
应用
- 汽车摄像头应用
- 汽车驾驶辅助系统
- 车身应用
功能框图
发布日期: 2025-08-27
| 更新日期: 2025-09-09
