特性
- 宽输入电压范围:36 V至115 V
- 固定3ms软起动
- COT模式控制架构
- 峰值和谷值限流保护
- Fly-Buck转换器能力的频率脉宽调制模式
- SOIC-8封装,易于使用
应用
- 通信 – 砖形电源模块
- 工业电池组 (≥10S)
- 电池组 - 电动自行车、电动滑板车、轻型电动车
- 电机驱动器、无人机
- 工厂自动化 - PLC
- 电网基础设施 - 太阳能
- 工业、汽车和电信系统中的通用隔离偏置电源
布局
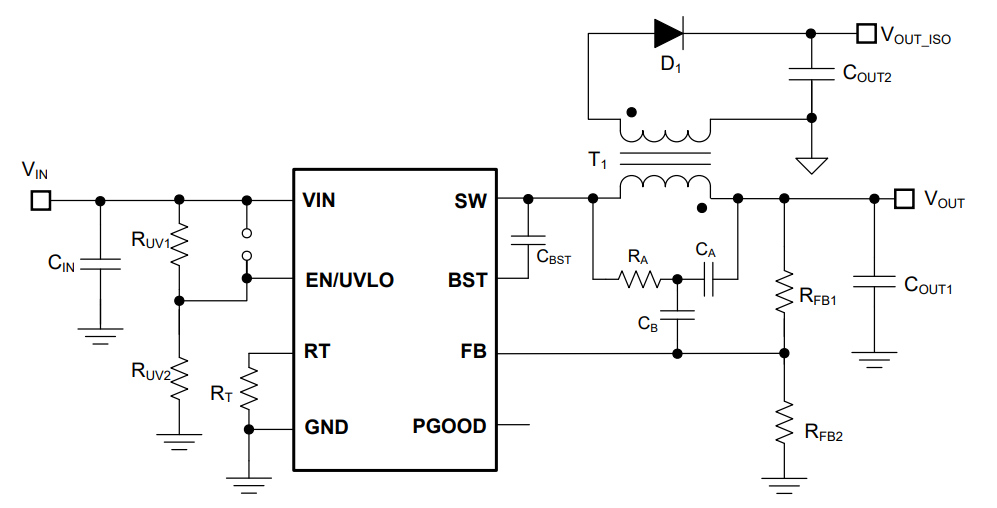
简化示意图
测试设置
发布日期: 2025-09-15
| 更新日期: 2025-09-23

