Texas Instruments LMX2820支持用户同步多个器件的输出。它还支持在输入和输出之间需要确定性延迟的应用。快速校准算法缩短了VCO校准时间,支持需要快速跳频的系统。LMX2820可生成或重复符合JESD204B标准的SYSREF,从而用作高速数据转换器的低噪声时钟源。该合成器还可搭配外部VCO使用。提供直接PFD输入引脚,以支持失调混合,实现低杂散传输。该器件采用3.3V单电源供电,并集成了LDO,无需板载低噪声LDO。
特性
- 输出频率:45MHz至22.6GHz
- rms抖动(12kHz至95MHz):36fs(6GHz时)
- 高性能PLL
- 品质因数:–236dBc/Hz
- 标称1/f噪声:–134dBc/Hz
- 整数模式杂散:- 95dBc (fPD=100MHz)
- 高相位检波器频率
- 400MHz整数模式
- 300MHz小数模式
- 可编程输入乘法器
- 直接PFD输入,支持失调混合,让PLL N分频器实现超低抖动
- 快速VCO校准时间:2.5µs
- 静音引脚,具有200ns静音/取消静音时间
- –45dBc VCO漏电流,启用倍频器
- 支持高达22.6GHz外部VCO
- 同步多个器件的输出相位
- 两个差分射频输出和一个差分SYSREF输出,支持JESD204B
应用
- 雷达和电子对抗
- 5G和毫米波无线基础设施
- 微波回程
- 测试与测量设备
- 高速数据转换器时钟
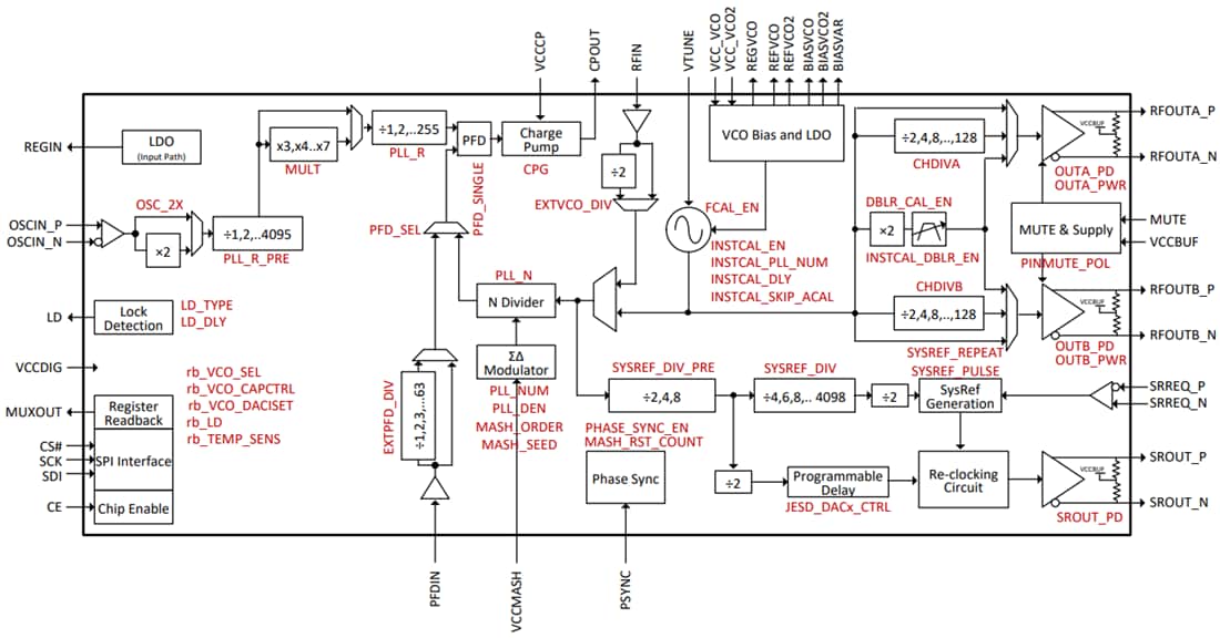
功能框图
发布日期: 2021-02-10
| 更新日期: 2022-03-11

