Texas Instruments LMZ217xx SIMPLE SWITCHER®纳米模块

德州仪器 LMZ217xx SIMPLE SWITCHER® 纳米模块是易于使用的降压直流-直流解决方案,在空间受限型应用中能够驱动高达 650mA(LMZ21700)或 1000mA(LMZ21701) 的负载。仅需一个输入电容、一个输出电容、一个软启动电容和两个电阻即可完成基本操作。 这些器件的主要特性有:集成电感、可调输出电压、集成补偿、可调节软启动功能、电源正常状态和使能引脚。典型应用包括负载点转换、空间受限型应用、低压差稳压器 (LDO) 的替代产品。

特性

  • Integrated inductor
  • Miniature 3.5mm × 3.5mm × 1.75mm package
  • 35mm2 solution size (single-sided)
  • -40°C to +125°C junction temperature range
  • Adjustable output voltage
  • Integrated compensation
  • Adjustable soft-start function
  • Starts into pre-biased loads
  • Power Good and enable pins
  • Seamless transition to power-save mode
  • Up to 650mA (LMZ21700) or 1000mA (LMZ21701) output current
  • Input voltage range of 3V to 17V
  • Output voltage range of 0.9V to 6V
  • Efficiency up to 95%
  • 1.5µA shutdown current
  • 17µA quiescent current

应用

  • Point of Load Conversions from 3.3V, 5V, or 12V Input Voltage
  • Space Constrained Applications
  • LDO Replacement

视频

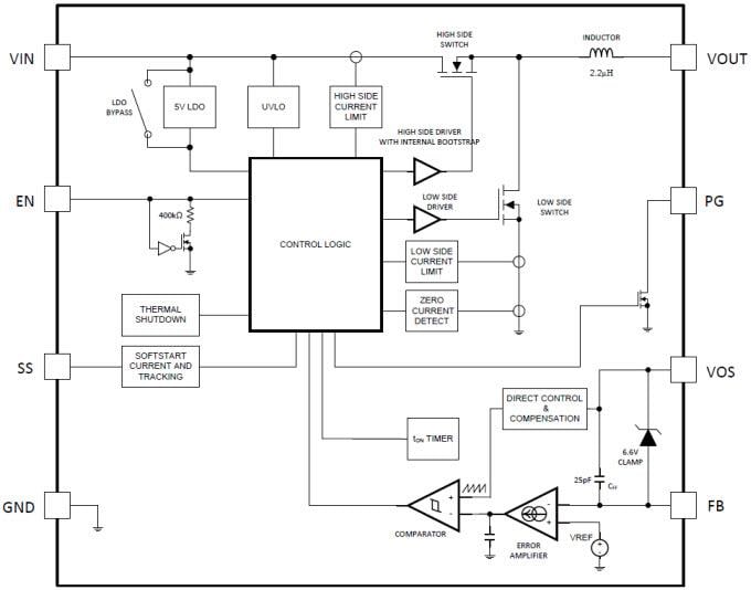
Functional Block Diagram

框图 - Texas Instruments LMZ217xx SIMPLE SWITCHER®纳米模块
发布日期: 2014-11-25 | 更新日期: 2025-12-11