Texas Instruments LMZ31520/30 SIMPLE SWITCHER® 电源模块
Texas Instruments LMZ31520/30 SIMPLE SWITCHER®电源模块是易用的集成式电源解决方案,它将一块20A或30A的DC/DC转换器、电源MOSFET、一个屏蔽电感以及无源元件组合到一个轻薄的QFN封装内。这个整体电源解决方案仅需三个外部元件,并免除了环路补偿和磁性部件选择过程。15mm x 16mm x 5.8mm QFN 封装可以很轻松地焊接到一个印刷电路板上,并且可实现一个紧凑的负载点设计。可实现 95% 以上的效率,具有超快速负载阶跃响应,以及热阻抗为 8.6℃/W 的出色功率耗散能力。LMZ31520 提供离散负载点设计的灵活性和特性集,非常适合为广泛的集成电路 (IC) 和系统供电。特性
- Complete integrated power solution; smaller than a discrete design
- 15mm×16mm×5.8mm package size - pin compatible with each other
- Ultra-fast load step response
- Efficiencies up to 96%
- Wide-output voltage adjust 0.6V to 3.6V, with 1% reference accuracy
- Optional split power rails allows input voltage down to 3.0V
- Selectable switching frequency (300kHz to 850kHz)
- Selectable slow-start
- Adjustable overcurrent limit
- Power Good output
- Output voltage sequencing
- Over temperature protection
- Pre-bias output start-up
- Operating temperature range: -40°C to 85°C
- Enhanced Thermal Performance: 8.6°C/W
- Meets EN55022 Class A emissions - integrated shielded inductor
应用
- Broadband and Communications Infrastructure
- DSP and FPGA Point of Load Applications
- High Density Power Systems
Datasheets
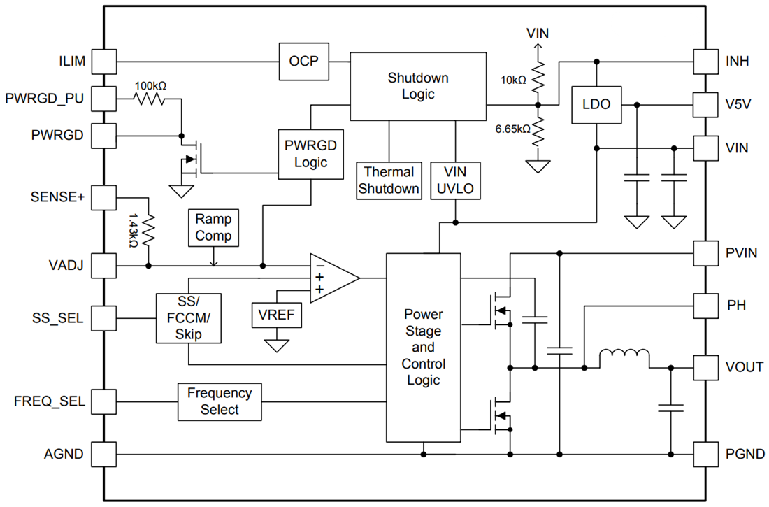
Functional Block Diagram
发布日期: 2014-01-28
| 更新日期: 2025-12-11
