Texas Instruments LMZ34202 SIMPLE SWITCHER®电源模块
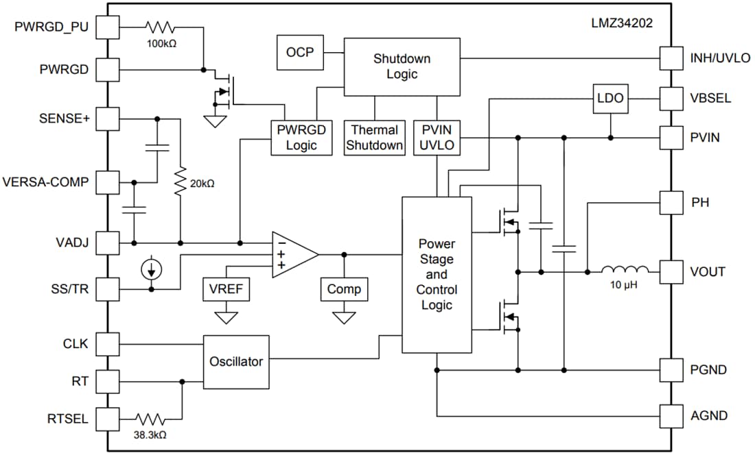
Texas Instruments LMZ34202 SIMPLE SWITCHER®电源模块是一款易于使用的集成电源。该器件由一个带屏蔽式电感的2A直流-直流转换器和无源元件组成,并且采用薄型QFN封装。这套整体电源解决方案允许最低只需采用三个外部组件,同时仍能够调整关键参数以满足特定的设计要求。QFN封装易于焊接到印刷电路板上,允许回流焊曲线最高达260℃,并具有出色的功耗特性。LMZ34202极具灵活性且功能丰富,非常适合为各类器件和系统供电。
特性
- 完整的集成式电源解决方案可实现小尺寸的薄型设计
- 10mm×10mm×4.3mm 封装
- 宽输出电压调节范围 (2.5V-7.5V)
- 可调开关频率 (200kHz-1MHz)
- 与外部时钟同步
- 自动 PFM 模式,用于轻负载效率
- 可调软启动时间
- 输出电压排序/跟踪
- 电源正常输出
- 可编程欠压闭锁 (UVLO)
- 超温热关断保护
- 过流保护(断续模式)
Related Product
Features robust power converter modules, regulators, and controllers, including tiny Nano solutions.
相关开发工具
进行了相应配置,可针对增大的电流(高达2A)评估LMZ34202电源模块的运行。
发布日期: 2016-06-01
| 更新日期: 2022-03-11