Texas Instruments LMZM33604/LMZM33606电源模块
Texas Instruments LMZM33604/LMZM33606电源模块是一套电源解决方案,将带功率MOSFET的4A (LMZM33604) 或6A (LMZM33606) DC/DC转换器、屏蔽电感以及无源元件组合到轻薄封装内。这个电源解决方案仅需四个外部元件,并免除了环路补偿和电感器部件设计过程。16mmx10mmx4mm 41引脚QFN封装可以很轻松地焊接到一个印刷电路板上,并且可实现一个紧凑的负载点设计。LMZM33604/33606的功能包括电源良好、可调软启动、跟踪、同步、可编程UVLO、预偏置启动、可选自动或FPWM模式以及过流和过热保护。LMZM33604/33606可配置为负输出电压,用于反相应用。特性
- 完整解决方案尺寸小:<250mm2
- 仅需要4个外部元件
- 16mm×10mmx4mm QFN封装
- 支持5V、12V、24V、28V输入轨
- 输出电压范围:1V至20V
- 器件引脚彼此兼容
- 满足EN55011辐射排放标准
- 可配置为负输出电压
- 可调特性,设计灵活
- 开关频率(350kHz至2.2MHz)
- 与外部时钟同步
- 可选自动模式或FPWM模式
- 自动:提高轻载效率
- FPWM:在整个负载内固定频率
- 可调软启动和跟踪输入
- 程序系统欠压闭锁 (UVLO) 精确使能
- 保护特性
- 断续模式限流
- 过热保护
- 电源良好输出
- 在恶劣环境中运行
- 高达50W输出功率(85°C时),无气流
- 工作结温范围:–40°C至+125°C
- 环境工作温度范围:-40°C至+105°C
- 按照MIL-STD-883D进行冲击和振动测试
应用
- 工业、医疗和测试设备
- 通用宽VIN稳压
- 反向输出应用
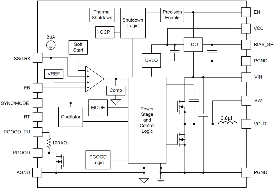
功能框图
发布日期: 2019-01-23
| 更新日期: 2023-06-08
