TI LOG305对数探测器采用6引脚DRV封装。该器件可在2.7V至5.25V的电源下运行,可在-40°C至+125°C的整个环境温度范围内运行。
特性
- 输入范围:18VRMS至1VRMS
- 温度范围:-40 °C至+125 °C
- 95 dB动态范围
- 对数一致性误差 (LCE) = ±2dB
- 信号检测范围200kHz至100MHz
- 在整个温度范围内的静态电流最大为2.1mA
- 电源电压:2.7 V - 5.25 V
- 集成运算放大器用于缓冲/增益调整
应用
- 超声波距离检测和材料检测
- 流式细胞术
- ESD和高能量EMI信号检测
- 电弧故障检测
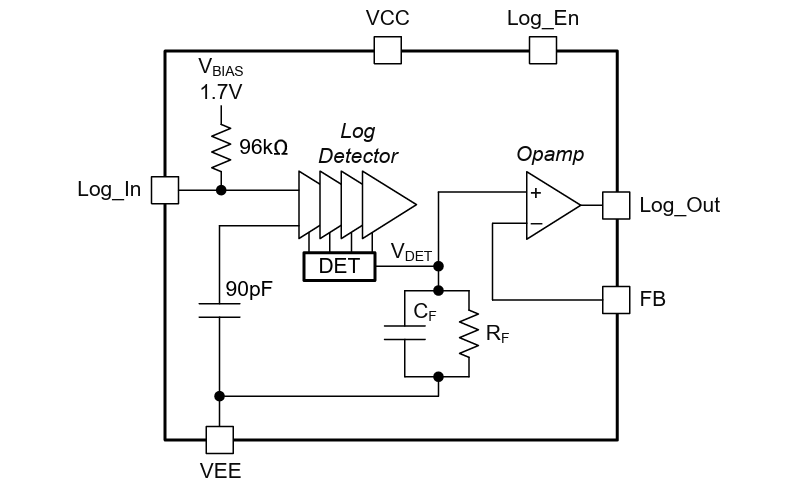
功能框图
发布日期: 2026-02-06
| 更新日期: 2026-02-13

