Texas Instruments LP5866实现了完整的可寻址SRAM,可最大限度地减少数据流量。集成了重影消除电路,可消除上下重影。LP5866还支持LED开路和短路检测功能。1MHz(最大值)I2C和12MHz(最大值)SPI在LP5866中均有提供。
特性
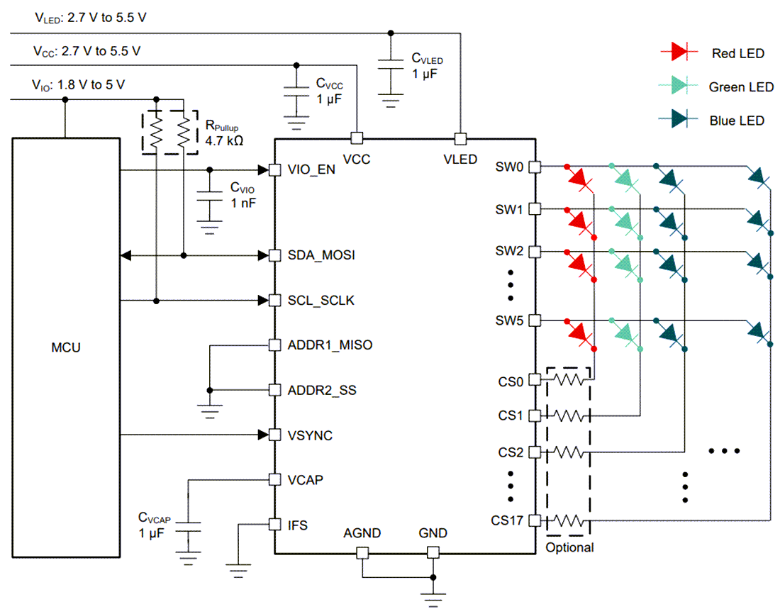
- LED矩阵拓扑结构
- 18个恒定电流阱,6个扫描开关,用于108个LED点
- 可配置为1至6个扫描开关
- 工作电压范围
- VCC/VLED范围:2.7V至5.5V
- 逻辑引脚兼容1.8 V、3.3 V和5 V
- 灵活的调光选择
- 单独开/关控制,用于每个LED点
- 模拟调光(电流增益控制)
- 全局3位最大电流 (MC) 设置,用于所有LED点
- 三组7位彩色电流 (CC) 设置,用于红色、绿色和蓝色
- 单独8位点电流 (DC) 设置,用于每个LED点
- PWM调光,无可闻噪声频率
- 全局8位PWM调光,用于所有LED点
- 三组可编程8位PWM调光,用于LED点任意映射
- 单独8位或16位PWM调光,用于每个LED点
- 8个高精度恒定电流阱
- 每电流吸收器:0.1mA至50mA(VCC≥3.3V时)
- 器件间误差:±3%(通道电流=50mA时)
- 通道间误差:±3%(通道电流=50mA时)
- 相移,实现平衡瞬态功率
- 超低功耗
- 关机模式:当EN = 低电平时,ICC ≤ 1uA
- 待机模式:当EN = 高电平且CHIP_EN = 0时,ICC ≤ 10uA(保留数据)
- 工作模式:ICC = 4.3mA(典型值)当通道电流 = 5 mA时
- 完全可寻址SRAM,可最大限度地减少数据流量
- 单个LED点开路/短路检测
- 去光和低亮度补偿
- 接口选项
- IFS = 低电平时,1MHz(最大值)I2C接口
- IFS = High时,12MHz(最大值)SPI接口
应用
- LED动画和指示
- 键盘、鼠标和游戏配件
- 大型和智能家电
- 智能扬声器、有线和无线扬声器
- 音频混频器、DJ设备和广播
- 接入设备、交换机和服务器
- 光学模块恒定电流阱
简化示意图
发布日期: 2022-03-14
| 更新日期: 2024-04-19

