Texas Instruments LP5868实现了完整的可寻址SRAM,可最大限度地减少数据流量。集成了重影消除电路,可消除上下重影。LP5868还支持LED开路和短路检测功能。LP5868中提供1MHz(最大值)I2C和12MHz(最大值) SPI。
特性
- LED矩阵拓扑
- 18个恒定电流阱,8个扫描开关,用于144个LED点
- 可配置为1至8个扫描开关
- 工作电压范围:
- VCC/VLED范围:2.7V至5.5V
- 逻辑引脚兼容1.8V、3.3V和5V
- 灵活的调光选择
- 单独开/关控制,用于每个LED点
- 模拟调光(电流增益控制)
- 全局3位最大电流 (MC) 设置,用于所有LED点
- 三组7位彩色电流 (CC) 设置,用于红色、绿色和蓝色
- 单独8位点电流 (DC) 设置,用于每个LED点
- PWM调光,无可闻噪声频率
- 全局8位PWM调光,用于所有LED点
- 三组可编程8位PWM调光,用于LED点任意映射
- 单独8位或16位PWM调光,用于每个LED点
- 18个高精度恒定电流阱
- 每电流吸收器:0.1mA至50mA(VCC≥3.3V时)
- 器件间误差:±3%(通道电流=50mA时)
- 通道间误差:±3%(通道电流=50mA时)
- 相移,实现平衡瞬态功率
- 超低功耗
- 关断模式:ICC≤1uA(EN=低电平时)
- 待机模式:ICC≤10uA(EN=高电平,CHIP_EN=0时)(数据保留)
- 有源模式:ICC=4.3mA(典型值)(通道电流=5mA时)
- 完全可寻址SRAM,可最大限度地减少数据流量
- 单个LED点开路/短路检测
- 去光和低亮度补偿
- 接口选项
- 1MHz(最大值) I2C接口(IFS=低电平时)
- 12MHz(最大值) SPI接口(IFS=高电平时)
应用
- LED动画和指示
- 键盘、鼠标和游戏配件
- 大型和智能家电
- 智能扬声器、有线和无线扬声器
- 音频混频器、DJ设备和广播
- 接入设备、交换机和服务器
- 光学模块恒定电流阱
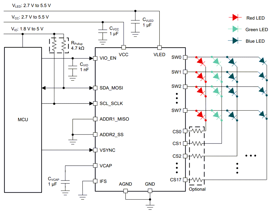
简化示意图
发布日期: 2022-03-14
| 更新日期: 2022-04-06

