Texas Instruments LP5912/Q1 超低噪声 LDO 稳压器
Texas Instruments LP5912/LP5912-Q1 超低噪声 LDO 稳压器是能够提供 500mA 输出电流的低压差稳压器。 LP5912/LP5912-Q1 器件设计旨在符合射频和模拟电路的要求,具有低噪声、高PSRR、低静态电流以及低线性或负载瞬态响应数字等特征。 LP5912/LP5912-Q1 无需使用噪音旁路电容器即可提供卓绝的抑噪性能,并且支持远距离安置输出电容。 每款器件设计与一个1µF输入和一个1µF输出陶瓷电容器(无需单独的噪声旁路电容器)配合使用。 这些器件均可提供级差为 25mV 的 0.8V 至 5.5V 固定输出电压。 LP5912-Q1 器件符合 AEC-Q100 汽车应用认证。特性
- 1.6V to 6.5V input voltage range
- 0.8V to 5.5V output voltage range
- Output current up to 500mA
- 12µVRMS (typ.) low output voltage noise
- 75dB (typ.) PSRR at 1kHz
- ±2% output voltage tolerance (VOUT ≥ 3.3V)
- 30µA (typ.) low IQ (enabled, no load)
- 95mV (typ. at 500mA load) low dropout (VOUT ≥ 3.3V)
- Stable with 1µF ceramic input and output capacitors
- Thermal-overload and short-circuit protection
- Reverse current protection
- No noise bypass capacitor required
- Output automatic discharge for a fast turnoff
- Power-Good output with 140µs (typ.) delay
- Internal soft-start to limit the in-rush current
- –40°C to +125°C operating junction temperature range
应用
- Camera modules
- Sensors
- Hi-Fi audio radio transceivers
- PLL/synthesizer, clocking
- Medium-current, noise-sensitive applications
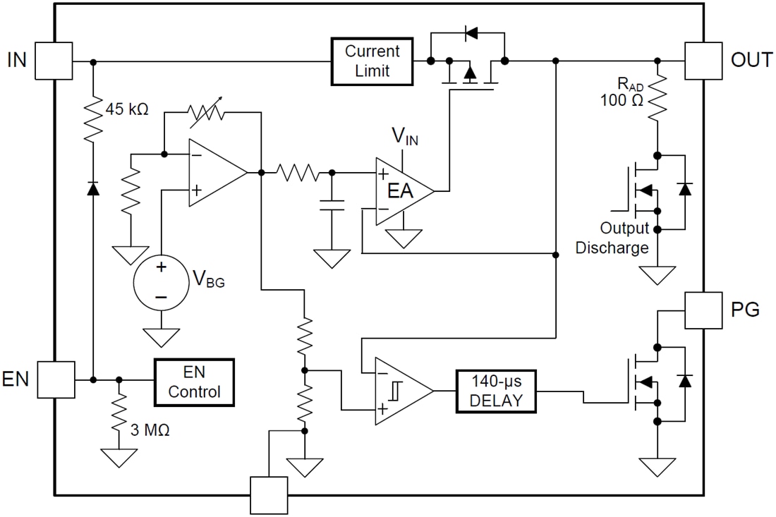
Functional Block Diagram
发布日期: 2016-07-06
| 更新日期: 2024-08-21
